´ÓÊÖÒսǶȽâ¶ÁµÈ±£2.0¶ÔÊý¾ÝÇå¾²µÄÒªÇó
2021-05-06
ÎÒ¹ú2017ÄêʵÑéµÄ¡¶ÍøÂçÇå¾²·¨¡·Ã÷È·Ö¸³ö“¹ú¼ÒʵÑéÍøÂçÇ徲Ʒ¼¶±£»¤ÖƶȔ£¨µÚ21Ìõ£©¡¢“¹ú¼Ò¶ÔÒ»µ©Ôâµ½ÆÆËð¡¢Ëðʧ¹¦Ð§»òÕßÊý¾Ýй¶£¬¿ÉÄÜÑÏÖØÎ£º¦¹ú¼ÒÇå¾²¡¢¹ú¼ÆÃñÉú¡¢¹«¹²ÀûÒæµÄÒªº¦ÐÅÏ¢»ù´¡ÉèÊ©£¬ÔÚÍøÂçÇ徲Ʒ¼¶±£»¤ÖƶȵĻù´¡ÉÏ£¬ÊµÑéÖØµã±£»¤”£¨µÚ31Ìõ£©¡£ÔÚ½üÆÚÐû²¼µÄ¡¶Êý¾ÝÇå¾²·¨£¨²Ý°¸£©¡·¶þÉó¸åÖУ¬ÓëÁÁµãÖ®Ò»Ïà±ÈÒ»Éó¸åÔöÌíÁ˵ȱ£ÖƶȵÄÏνӡ£Æ·¼¶±£»¤2.0±ê×¼ÏµÍ³Éæ¼°ÖÚ¶à±ê×¼£¬Í¬Ê±¶ÔÊý¾ÝÇå¾²¡¢Ð¡ÎÒ˽¼ÒÐÅÏ¢±£»¤ÓÐÈô¸ÉµÄ»®¶¨ÒªÇó¡£±¾ÎÄÖÐÒԵȱ£2.0Èý¸ö±ê×¼£¬¼´¡¶ÐÅÏ¢Çå¾²ÊÖÒÕ ÍøÂçÇ徲Ʒ¼¶±£»¤¶¨¼¶Ö¸ÄÏ¡·£¨GB/T 22240-2020£©¡¢¡¶ÐÅÏ¢Çå¾²ÊÖÒÕ ÍøÂçÇ徲Ʒ¼¶±£»¤²âÆÀÒªÇó¡·£¨GB/T 28448-2019£©ºÍ¡¶ÐÅÏ¢Çå¾²ÊÖÒÕ ÍøÂçÇ徲Ʒ¼¶±£»¤Çå¾²Éè¼ÆÊÖÒÕÒªÇó¡·£¨GB/T 25070-2019£©£¬ÕªÂ¼¶ÔÊý¾ÝÇå¾²¡¢Ð¡ÎÒ˽¼ÒÐÅÏ¢±£»¤Ïà¹ØÒªÇó£¬Í¬Ê±¶ÔÆä¾ÙÐÐÊÖÒÕ²ãÃæµÄ½â¶Á£¬ÒÔ¹©²Î¿¼¡£
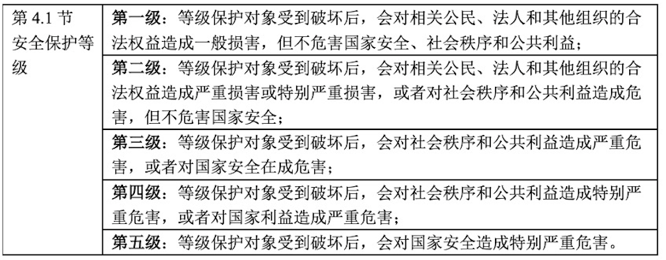
¡¶ÐÅÏ¢Çå¾²ÊÖÒÕ ÍøÂçÇ徲Ʒ¼¶±£»¤¶¨¼¶Ö¸ÄÏ¡·£¨GB/T 22240-2020£©Æ¾Ö¤Êܱ£»¤¹¤¾ßÊܵ½ÆÆËðºóËùÔì³ÉµÄΣº¦Ë®Æ½£¬½«±£»¤¹¤¾ß»®·ÖΪ5¸öÆ·¼¶£¬ÏêϸµÄ»®·ÖÒªÁìÈçϱíËùʾ¡£
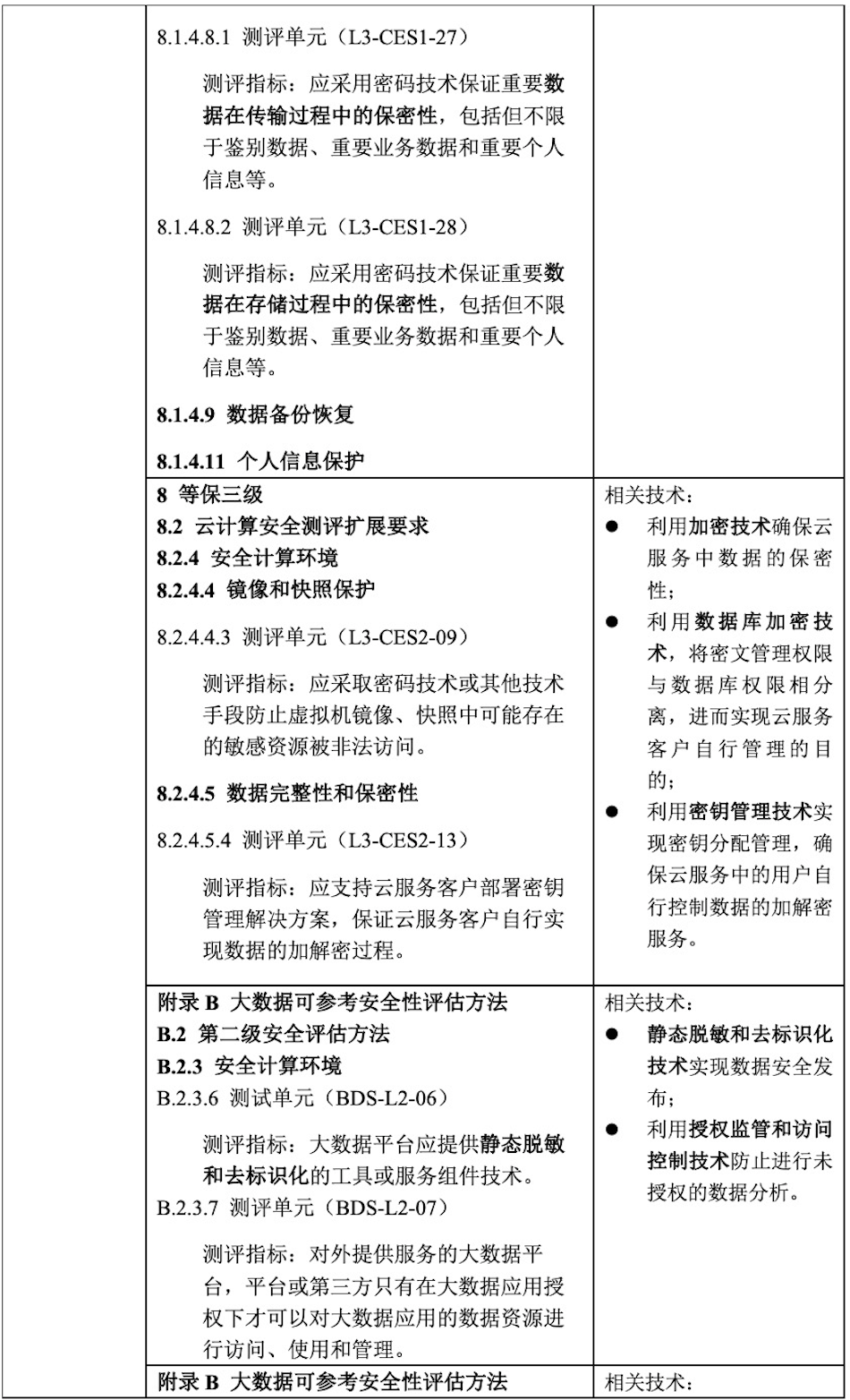
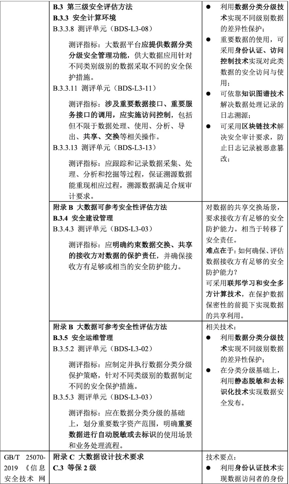
µÈ±£2.0Èý¸ö±ê×¼ÖÐÊý¾ÝÇå¾²¼°Ð¡ÎÒ˽¼ÒÐÅÏ¢±£»¤Ïà¹ØÌõÄ¿¼°ÊÖÒÕ½â¶ÁÈçϱíËùʾ¡£







AG¹«Ë¾ÔÆ







