´ÓÊÖÒսǶȽâ¶Á¡¶Êý¾ÝÇå¾²·¨£¨²Ý°¸£©¡·¶þÉó¸å
2021-05-06
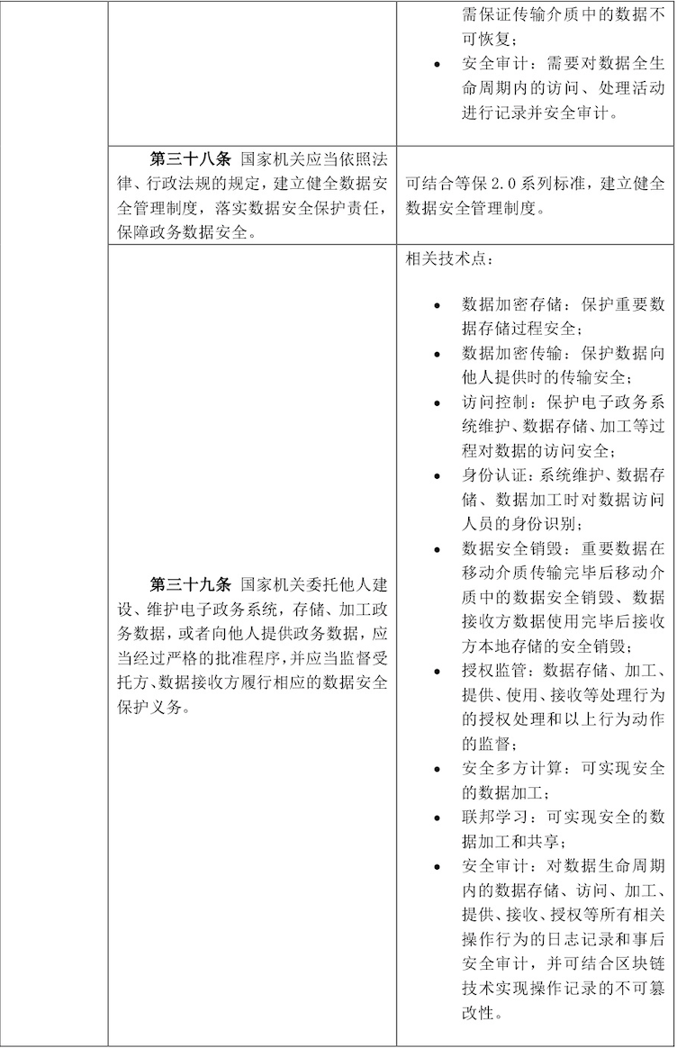
µÚÊ®Èý½ìÌìÏÂÈË´ó³£Î¯»áµÚ¶þÊ®°Ë´Î¾Û»áÔÚ2021Äê4ÔÂ26ÈÕÖÁ29ÈÕ¶Ô¡¶ÖлªÈËÃñ¹²ºÍ¹úÊý¾ÝÇå¾²·¨£¨²Ý°¸¶þ´ÎÉóÒé¸å£©¡·£¨¡¶Êý¾ÝÇå¾²·¨£¨²Ý°¸£©¡·¶þÉó¸å£©µÈ¶à²¿Ö´·¨¾ÙÐÐÁËÉóÒ飬²¢½«¡¶Êý¾ÝÇå¾²·¨£¨²Ý°¸£©¡·ÔÚÖйúÈË´óÍø£¨www.npc.gov.cn£©ÒѾÐû²¼£¬ÕýʽÏòÉç»á¹«ÖÚÕ÷ÇóÒâ¼û¡£ÓëÒ»Éó¸åÏà±È£¬Ö÷ÒªÐ޸ĺÍÍêÉÆÁËÊý¾ÝÇå¾²·ÖÀà·Ö¼¶ºÍÖ÷ÒªÊý¾Ý±£»¤Öƶȡ¢Êý¾Ý³ö¾³Çå¾²ÖÎÀí»®¶¨£¬ÐÂÔöÁËÊý¾Ý´¦Öóͷ£Ô˶¯½¨ÉèÍøÂçÇ徲Ʒ¼¶±£»¤Öƶȣ¨µÈ±££©»ù´¡ÉÏ¡¢ÒÔ¼°Ó¦¶ÔÊý¾ÝÇå¾²ÊÂÎñÁ¬Ã¦´¦Öóͷ£²½·¥Óë»úÖÆ¡£
ΪÁËÄܹ»¸üºÃµØÃ÷È·Ö´·¨Ìõ¿î£¬Â䵨Êý¾ÝÇå¾²½¨Éè˼Ð÷£¬AG¹«Ë¾¿Æ¼¼¶Ô¡¶Êý¾ÝÇå¾²·¨£¨²Ý°¸£©¡·¶þÉó¸å×÷³öÊÖÒյĽâ¶Á¡£ÓÉÓÚ¶þÉó¸åÖÐÁÁµãÖ®Ò»ÔöÌíÁ˵ȱ£ÖƶȵÄÏνӣ¬¶øµÈ±£2.0ϵÁбê׼ɿ¼°Èô¸ÉµÄÊý¾ÝÇå¾²ÒªÇóÓë»®¶¨£¬ÎÒÃǵ¥¶À¾ÙÐÐÑо¿£¬²Î¿¼±¾¹«ÖںŽñÌìÐû²¼µÄÁíһƪÎÄÕ¡¶´ÓÊÖÒսǶȽâ¶ÁµÈ±£2.0¶ÔÊý¾ÝÇå¾²µÄÒªÇó¡·¡£Í¨¹ýÕâЩ½â¶ÁºÍÊáÀí£¬ÎÒÃÇÒ»·½ÃæÏ£Íû¸øÆóÒµ×éÖ¯µÄÊý¾ÝÇå¾²ºÏ¹æÌṩһ¸öÊÖÒÕ²ãÃæµÄ²Î¿¼£»ÁíÒ»·½ÃæÏ£ÍûµÖ´ïÅ×שÒýÓñ£¬Óë¿í´óÐÅÏ¢Çå¾²´ÓÒµÕßÏ໥½»Á÷¡¢ÅäºÏ̽ÌÖ³öÊý¾ÝÇå¾²µÄ×î¼Ñʵ¼ù¡£








AG¹«Ë¾ÔÆ







