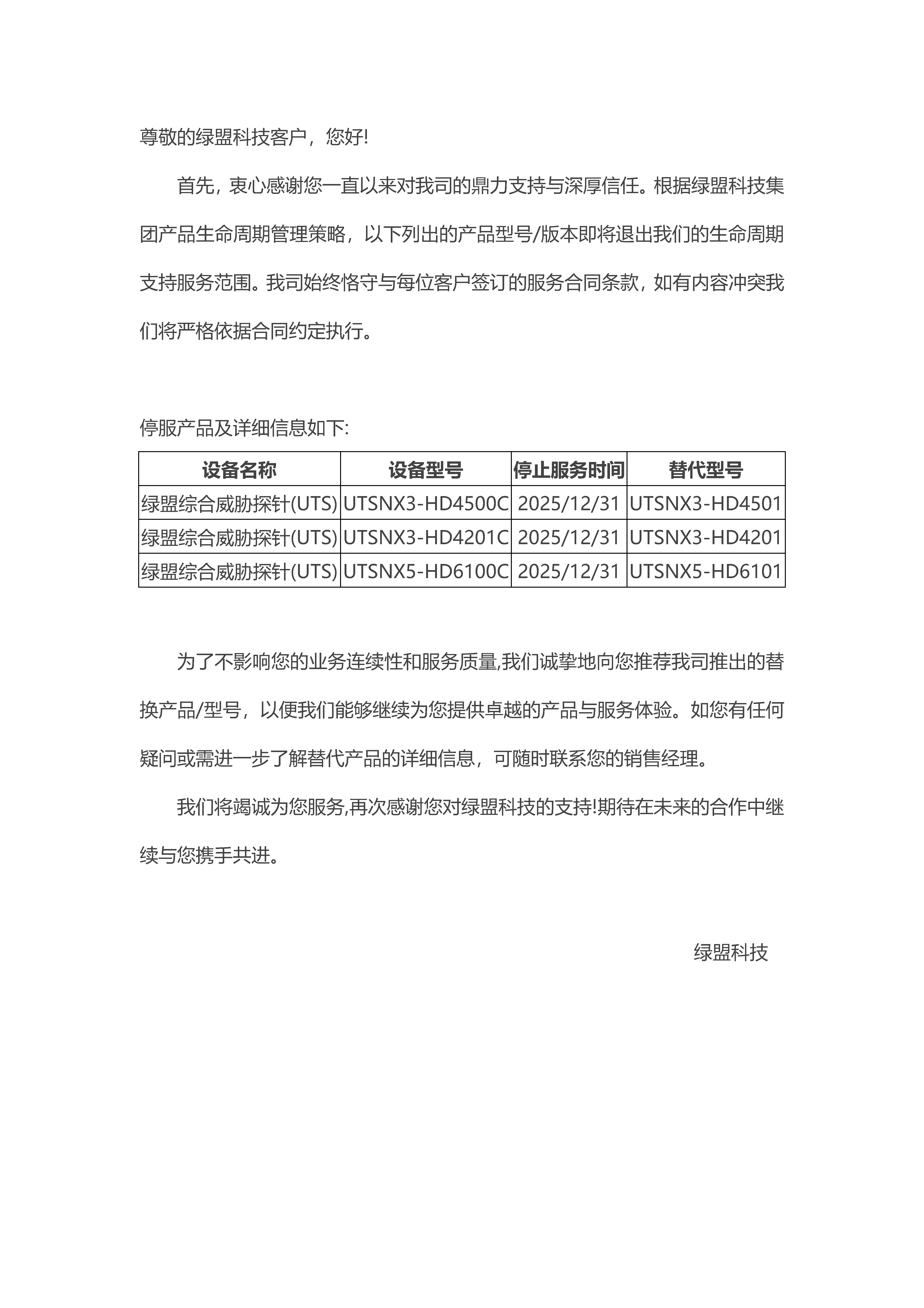
UTS阻止服务通告
2025-11-10

基础设施清静
数据清静
云盘算清静
工业互联网清静
物联网清静
信息手艺应用立异
所有产品
所有解决计划
2025-11-10

? 2025 NSFOCUS AG公司科技 www.nsfocus.com All Rights Reserved . 京公网安备 11010802021605号 京ICP备14004349号 京ICP证110355号