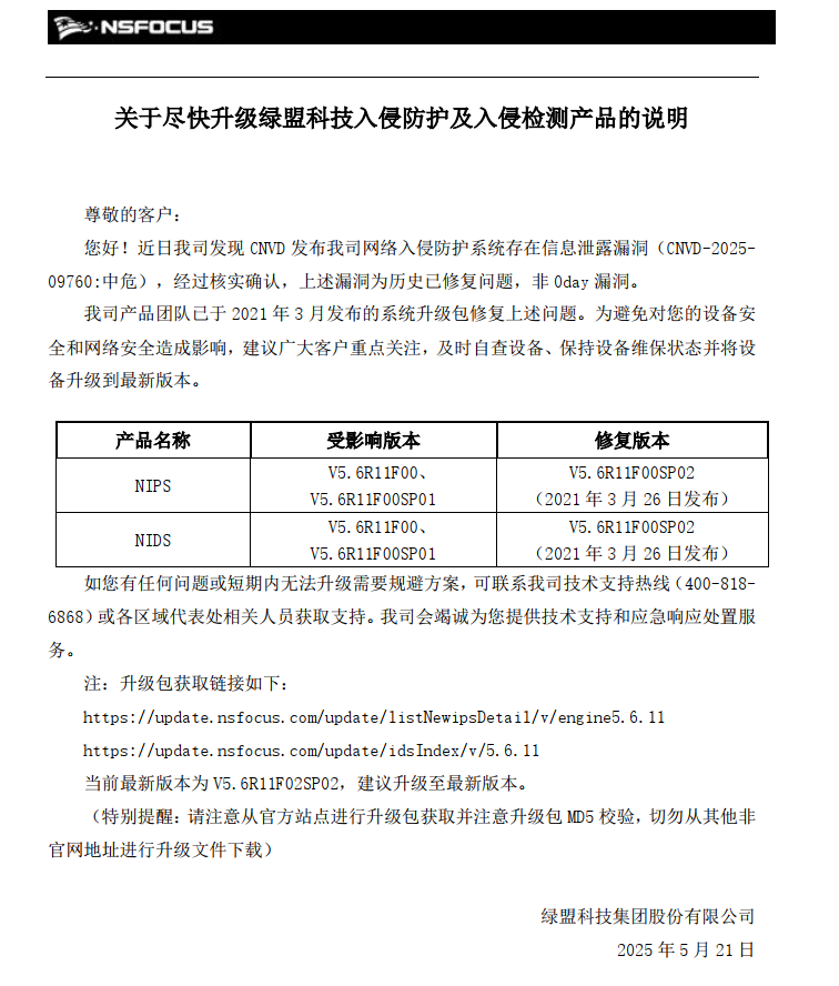
¹ØÓÚ¾¡¿ìÉý¼¶AG¹«Ë¾¿Æ¼¼ÈëÇÖ·À»¤&ÈëÇÖ¼ì²â²úÆ·µÄ˵Ã÷
2025-05-23

»ù´¡ÉèÊ©Çå¾²
Êý¾ÝÇå¾²
ÔÆÅÌËãÇå¾²
¹¤Òµ»¥ÁªÍøÇå¾²
ÎïÁªÍøÇå¾²
ÐÅÏ¢ÊÖÒÕÓ¦ÓÃÁ¢Òì
ËùÓвúÆ·
ËùÓнâ¾ö¼Æ»®
2025-05-23

? 2025 NSFOCUS AG¹«Ë¾¿Æ¼¼ www.nsfocus.com All Rights Reserved . ¾©¹«Íø°²±¸ 11010802021605ºÅ ¾©ICP±¸14004349ºÅ ¾©ICPÖ¤110355ºÅ