СÎÒ˽¼ÒÐÅÏ¢Çå¾²Ö´·¨±£»¤É¡£ü¡¶ÖлªÈËÃñ¹²ºÍ¹úСÎÒ˽¼ÒÐÅÏ¢±£»¤·¨¡·½â¶Á
2021-08-23
2021Äê8ÔÂ20ÈÕ£¬µÚÊ®Èý½ìÌìÏÂÈËÃñ´ú±í´ó»á³£ÎñίԱ»áµÚÈýÊ®´Î¾Û»áͨ¹ý¡¶ÖлªÈËÃñ¹²ºÍ¹úСÎÒ˽¼ÒÐÅÏ¢±£»¤·¨¡·£¨ÒÔϼò³Æ“¡¶Ð¡ÎÒ˽¼ÒÐÅÏ¢±£»¤·¨¡·”£©¡£×Ô2020Äê10ÔÂÒÔÀ´£¬¡¶Ð¡ÎÒ˽¼ÒÐÅÏ¢±£»¤·¨¡·Àú¾Èý´ÎÉóÒéÓëÐÞ¶©ºó£¬½«ÓÚ2021Äê11ÔÂ1ÈÕÕýʽʩÐС£
1. Åä¾°ÏÈÈÝ
1.1 Ðû²¼Åä¾°
×îÐÂÊý¾ÝÏÔʾ£º2020ÄêÖйúÍøÃñ×ÜÌ广ģÒÑռȫÇòÍøÃñµÄÎå·ÖÖ®Ò»£¬2020ÄêÖйúÍøÃñ¹æÄ£Îª9.89ÒÚÈË¡£¶ø»¥ÁªÍøÍøÕ¾443Íò¸ö£¬ÊÖ»úÓ¦ÓóÌÐòÊýÄ¿302Íò¿î¡£2021ÄêÒÔÀ´£¬¹ú¼ÒÍøÐŰì¶ÔµØÍ¼µ¼º½¡¢Ô˶¯½¡Éí¡¢¶ÌÊÓÆµµÈÊ®¶àÖÖÀàÐ͵ÄÊÖ»úÓ¦ÓóÌÐò¾ÙÐÐÁ˼ì²â¡£351¿îAPPÒòÎ¥·¨ÍøÂçСÎÒ˽¼ÒÐÅÏ¢±»×ª´ï£¬25¿îÒòÑÏÖØÎ¥·¨Î¥¹æÍøÂçʹÓÃСÎÒ˽¼ÒÐÅÏ¢±»Ï¼ܡ£
“Ϊʵʱ»ØÓ¦¿í´óÈËÃñȺÖڵĺôÉùºÍÆÚ´ý£¬Âäʵµ³ÖÐÑë°²ÅÅÒªÇó£¬Öƶ©Ò»²¿Ð¡ÎÒ˽¼ÒÐÅÏ¢±£»¤·½ÃæµÄרÃÅÖ´·¨£¬½«¿í´óÈËÃñȺÖÚµÄСÎÒ˽¼ÒÐÅÏ¢È¨ÒæÊµÏֺá¢Î¬»¤ºÃ¡¢Éú³¤ºÃ£¬¾ßÓÐÖ÷ÒªÒâÒå¡£”ÌìÏÂÈË´ó³£Î¯»á·¨¹¤Î¯¸±Ö÷ÈÎÁõ¿¡³¼ÌåÏÖ£¬Öƶ©Ð¡ÎÒ˽¼ÒÐÅÏ¢±£»¤·¨ÊǽøÒ»²½ÔöǿСÎÒ˽¼ÒÐÅÏ¢±£»¤·¨Öưü¹ÜµÄ¿Í¹ÛÒªÇó£¬ÊÇά»¤ÍøÂç¿Õ¼äÓÅÒìÉú̬µÄÏÖʵÐèÒª£¬Ò²ÊÇÔö½øÊý×Ö¾¼Ã¿µ½¡Éú³¤µÄÖ÷ÒªÐж¯¡£
´ÓÏÖÓй«²¼µÄÖ´·¨À´¿´£¬ËäÓв¿·ÖÄÚÈÝÓëСÎÒ˽¼ÒÐÅÏ¢±£»¤µÄÏà¹Ø£¬µ«ÔÚÉç»áʵ¼ùÖУ¬ÕâЩִ·¨µÄÊÊÓôó¶à»®¶¨µÄ½ÏΪÔÔò£¬²¢²»¿ÉÖª×㹫Ãñ¶ÔСÎÒ˽¼ÒÐÅÏ¢±£»¤µÄÖÖÖÖÆÈÇÐÐèÇó¡£±ðµÄ£¬×Ý¹ÛÆäËû¹æÔò¼°¹æ·¶ÐÔÎļþ£¬ÀýÈç¡¶¹ØÓÚÔöÇ¿ÍøÂçÐÅÏ¢±£»¤µÄ¾öÒé¡·¡¢¡¶µçÐźͻ¥ÁªÍøÓû§Ð¡ÎÒ˽¼ÒÐÅÏ¢±£»¤»®¶¨¡·¡¢¡¶ÐÅÏ¢Çå¾²ÊÖÒÕ Ð¡ÎÒ˽¼ÒÐÅÏ¢Çå¾²¹æ·¶¡·£¨GB/T 35273—2020£©µÈ»®¶¨£¬ËäÈ»ÔÚ˾·¨°¸ÀýÖÐÆðµ½×ż«Ç¿µÄºÏ¹æ²Î¿¼¼ÛÖµ£¬µ«ÆäͬʱҲ±£´æ×ÅÒ»¶¨µÄÖͺóÐÔ£¬²¢²»¿É¹»Ë³Ó¦ÖÖÖÖ»¥ÁªÍøÆóÒµµÄºÏ¹æÐèÒª¡£½üÄêÀ´£¬¶ÔСÎÒ˽¼ÒÐÅÏ¢ÀÄÓõݸÀýÒ»Ö±Ó¿ÏÖ£¬¶Ô˾·¨¼°ÐÐÕþî¿Ïµ²¿·ÖÒ²´øÀ´Á˽ϴóÌôÕ½¡£
1.2 Éú³¤Àú³Ì
×Ô2003ÄêÆð£¬ÎÒ¹ú¾ÍÆô¶¯Á˱£»¤Ð¡ÎÒ˽¼ÒÐÅÏ¢µÄÁ¢·¨³ÌÐò¡£¾ÓÉÁËÊ®¼¸Äêһֱ̽Ë÷£¬Ð¡ÎÒ˽¼ÒÐÅÏ¢±£»¤Á¢·¨²ÅÖð½¥Ç÷ÓÚÍêÉÆ¡£ÒÔÏ´Ӽ¸¸öÖ÷Ҫʱ¼ä½Úµã½øÒ»²½ËµÃ÷£º
? 2003Ä꣬¡¶Ð¡ÎÒ˽¼ÒÐÅÏ¢±£»¤·¨¡·×¨¼Ò½¨Òé¸å×îÏÈÆð²Ý£¬2005ÄêÍ·ÒѾÍê³É£»
? 2009Ä꣬¡¶ÐÌ·¨ÐÞÕý°¸(Æß)¡·µÚ7Ìõ ²»·¨ÌṩÓë»ñÈ¡¹«ÃñСÎÒ˽¼ÒÐÅÏ¢ÐÐΪÄÉÈëÐ̹æÔòÖÆ£»
? 2013Ä꣬¡¶µçÐźͻ¥ÁªÍøÓû§Ð¡ÎÒ˽¼ÒÐÅÏ¢±£»¤»®¶¨¡·¶Ô“¹«ÃñСÎÒ˽¼Òµç×ÓÐÅÏ¢“×öÁ˽綨£¬²¢Ã÷È·ÁËÐÅÏ¢ÍøÂ硢ʹÓõÄÔÔòºÍÏà¹Ø¹æÔò£»
? 2017Ä꣬¡¶ÍøÂçÇå¾²·¨¡·µÄʵÑ飬¶Ô“¹«ÃñСÎÒ˽¼ÒÐÅÏ¢”½øÒ»²½½ç¶¨¡¢¶ÔÓû§“ÖªÇéÔ޳ɔ×÷³öÃ÷È·»®¶¨¡¢¶Ô“ÍøÂçÔËÓªÕß”Ìá³öÃ÷È·ÒªÇó£»
? 2020Ä꣬¡¶Ãñ·¨µä¡·Ç¿µ÷“ÒÔÈËΪ±¾”£¬¼Ó´óÁ˶Թ«ÃñÒþ˽ȨºÍСÎÒ˽¼ÒÐÅÏ¢µÄ±£»¤Á¦¶È£»
? 2020Äê6Ô£¬ÌìÏÂÈË´ó³£Î¯»áµ÷½â2020Äê¶ÈÁ¢·¨ÊÂÇéÍýÏ룬СÎÒ˽¼ÒÐÅÏ¢±£»¤·¨²Ý°¸½«ÌáÇëÉóÒé¡£
¡¶Ð¡ÎÒ˽¼ÒÐÅÏ¢±£»¤·¨¡·ÔÚ2018Äê±»ÁÐÈëÌìÏÂÈË´ó³£Î¯»áδÀ´ÎåÄêÈÎÆÚµÄÁ¢·¨Òé³ÌÖУ¬ÂÄÀúÁË´Ó2020ÄêÍ·´ÎÆÀÉóµ½2021ÄêµÄ¶þÉó¡¢ÈýÉ󣬡¶Ð¡ÎÒ˽¼ÒÐÅÏ¢±£»¤·¨¡·µÄÏêϸÄÚÈÝÒ²Ò»Ö±±¬·¢×ª±ä£¬Ïêϸת±äÇéÐÎÏêϸÇë°Ý¼û¸½Â¼AÈý´ÎÉóÒé¸åÈ«ÎıÈÕÕ¡£¶ø¹ØÓÚ¡¶Ð¡ÎÒ˽¼ÒÐÅÏ¢±£»¤·¨¡·Á¢·¨Àú³ÌÈçÏÂͼËùʾ£º
1.3 Ö´·¨µØÍ¼
±¾ÎÄ´Ó¹ú¼ÒÖ´·¨¡¢ÐÐÕþ¹æÔò¡¢Ë¾·¨Ú¹ÊÍ¡¢²¿·Ö¹æÕ¡¢ÊÖÒչ淶Îå¸ö²ãÃæÈëÊÖ£¬ÊáÀíº£ÄÚÊý¾ÝÇå¾²ÓëСÎÒ˽¼ÒÐÅÏ¢±£»¤Ïà¹ØÖÆ¶È£¬ÕûÀíÐγɿÉÖ±¹ÛÉó²éµÄ“ÖйúÊý¾ÝÐÂÖÈÐòµÄÖ´·¨µØÍ¼”¡£
º£ÄÚÇå¾²ÊÂÇé¼á³Ö×ÜÌå¹ú¼ÒÇå¾²¹Û£¬ÔÚ²î±ðÁìÓò¾ùÓÐÏà¹ØÎļþÖ¸µ¼Çå¾²ÊÂÇé¡£ÆäÖÐÓëÊý¾ÝÇå¾²ºÍСÎÒ˽¼ÒÐÅÏ¢±£»¤ÁìÓòÏà¹ØÐÔ½ÏÇ¿µÄÓУºÃñÊÂÁìÓòͨ¹ýÁË¡¶Ãñ·¨µä¡·£»ÔÚÍøÂç¿Õ¼äÇå¾²ÁìÓò£¬¾ßÓС¶ÍøÂçÇå¾²·¨¡·¡¢µÈ±£2.0ϵÁбê×¼¡¢¡¶ÍøÂçÇå¾²Éó²é²½·¥¡·µÈ£»ÔÚÊý¾ÝÇå¾²ÁìÓò£º¾ßÓиոճǫ̈µÄ¡¶Êý¾ÝÇå¾²·¨¡·¡£ÔÚСÎÒ˽¼ÒÐÅÏ¢±£»¤ÁìÓò£¬¾ßÓиչ«²¼µÄ¡¶Ð¡ÎÒ˽¼ÒÐÅÏ¢±£»¤·¨¡·¡£ÔÚ¶ùͯСÎÒ˽¼ÒÐÅÏ¢ÁìÓò¡¢ÃÜÂëÁìÓò¡¢ÍøÂç·¸·¨¡¢ÏûºÄÕßÈ¨Òæ±£»¤¡¢µç×ÓÉÌÎñµÈÁìÓòÒ²ÓÐרÃÅÁ¢·¨¡£×ÜÌåÀ´Ëµ£¬¡¶ÍøÂçÇå¾²·¨¡·¡¢¡¶Êý¾ÝÇå¾²·¨¡·Ó롶СÎÒ˽¼ÒÐÅÏ¢±£»¤·¨¡·ÔÚ×ÜÌå¹ú¼ÒÇå¾²¹Û¿ò¼ÜÏ£¬ÅäºÏ×é³ÉÁËÎÒ¹úÊý¾ÝÐÂÖÈÐòϵÄÈý¸ùÖ§Öù¡£

2. ÄÚÈݽâ¶Á
2.1 ±ê×¼¸ÅÊö
ÔÚÐÅÏ¢»¯Ê±´ú£¬Ð¡ÎÒ˽¼ÒÐÅÏ¢±£»¤ÒѳÉΪ¿í´óÈËÃñȺÖÚ×îÌåÌù×îÖ±½Ó×îÏÖʵµÄÀûÒæÎÊÌâÖ®Ò»¡£¡¶Ð¡ÎÒ˽¼ÒÐÅÏ¢±£»¤·¨¡·¼á³ÖºÍ¹á³¹ÒÔÈËÃñΪÖÐÐĵķ¨ÖÎÀíÄÀÎÀÎÕÆÎÕ±£»¤ÈËÃñȺÖÚСÎÒ˽¼ÒÐÅÏ¢È¨ÒæµÄÁ¢·¨¶¨Î»£¬¾Û½¹Ð¡ÎÒ˽¼ÒÐÅÏ¢±£»¤ÁìÓòµÄÍ»³öÎÊÌâºÍÈËÃñȺÖÚµÄÖØ´ó¹ØÇС£
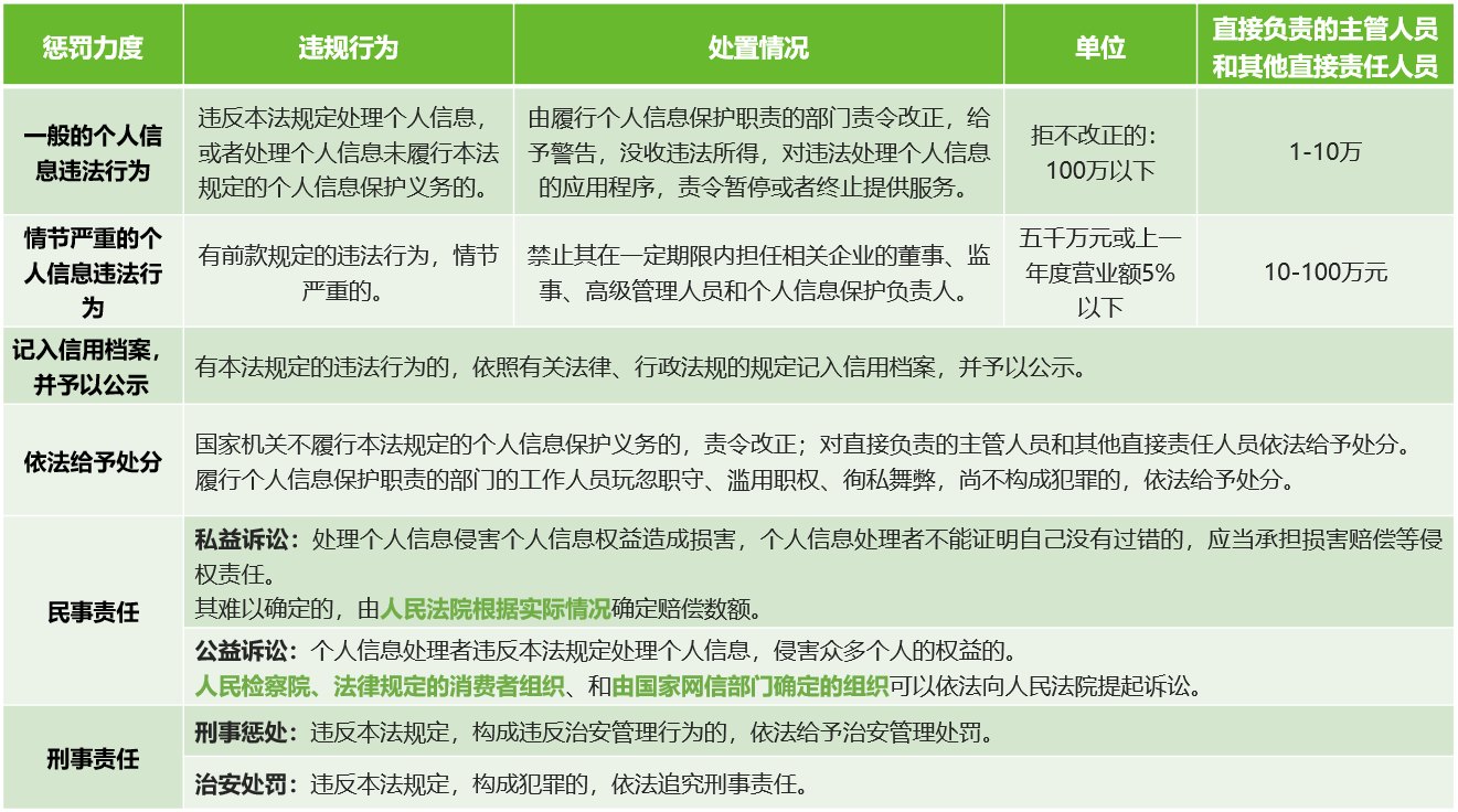
È«ÎĹ²°ËÕÂÆßÊ®ËÄÌõ£¬Ã÷È·ÁËÖ´·¨ÊÊÓùæÄ££¬¾Û½¹ÏÖÔÚСÎÒ˽¼ÒÐÅÏ¢±£»¤µÄÍ»³öÎÊÌ⣬ÔÚÓйØÖ´·¨µÄ»ù´¡ÉÏ£¬¸Ã·¨½øÒ»²½Ï¸»¯¡¢ÍêÉÆÐ¡ÎÒ˽¼ÒÐÅÏ¢±£»¤Ó¦×ñÕÕµÄÔÔòºÍСÎÒ˽¼ÒÐÅÏ¢´¦Öóͷ£¹æÔò£¬Ã÷ȷСÎÒ˽¼ÒÐÅÏ¢´¦Öóͷ£Ô˶¯ÖеÄȨÁ¦ÒåÎñ½çÏߣ¬½¡È«Ð¡ÎÒ˽¼ÒÐÅÏ¢±£»¤ÊÂÇé»úÖÆ¡£È·Á¢ÒÔ“¼û¸æ—Ô޳ɔΪ½¹µãµÄСÎÒ˽¼ÒÐÅÏ¢´¦Öóͷ£¹æÔò£¬Âäʵ¹ú¼Ò»ú¹Ø±£»¤ÔðÈΣ¬¼Ó´ó¶ÔÎ¥·¨ÐÐΪµÄ³Í°ìÁ¦¶È¡£
2.2 Æß´ó¸Åº¦µã
2.2.1 ÊõÓï½ç¶¨
¡¶Ð¡ÎÒ˽¼ÒÐÅÏ¢±£»¤·¨¡·»®¶¨ÁËÈý¸öÊõÓï½ç˵ºÍËĸöÏà¹ØÓÃÓïµÄ¼ÄÒ壬Ïêϸ²Î¿¼¸½Â¼A£¬±¾ÎĽö¶Ô“СÎÒ˽¼ÒÐÅÏ¢”¡¢“Ãô¸ÐСÎÒ˽¼ÒÐÅÏ¢”¡¢“СÎÒ˽¼ÒÐÅÏ¢µÄ´¦Öóͷ£”ºÍ“×Ô¶¯»¯¾öÒ锵Ľç˵»ò¼ÄÒå×ö½øÒ»²½½â¶Á£º
? “СÎÒ˽¼ÒÐÅÏ¢”£¬Æä½ç˵½ÓÄɵÄÊǓʶ±ð”µÄ·½·¨£¬½ö½ÓÄɽç˵ʽµÄ»®¶¨·½·¨£¬ÐÒ¿÷ÒÑÐû²¼µÄ¡¶Ð¡ÎÒ˽¼ÒÐÅÏ¢Çå¾²¹æ·¶¡·¾ÙÐÐÁ˲»Íêȫö¾Ù¡£Ëæ×ÅÊý¾Ý¾¼ÃÒ»Ö±Éú³¤£¬±¾ÎÄ´óµ¨Õ¹Íû£¬ÓйØÐ¡ÎÒ˽¼ÒÐÅÏ¢µÄ½ç˵ºÍ¹æÄ£Ò²½«Ôٴα»ÑÓÉê¡£
? “Ãô¸ÐСÎÒ˽¼ÒÐÅÏ¢”£¬¸Ã˵·¨Ó롶СÎÒ˽¼ÒÐÅÏ¢Çå¾²¹æ·¶¡·ÖГСÎÒ˽¼ÒÃô¸ÐÐÅÏ¢”ÓïÑÔ²î±ðµ«ËùÌåÏÖµÄÄÚÈÝ»ù±¾Ò»Ö£¬Ö»²»¹ý±¾·¨ÖеēÃô¸ÐСÎÒ˽¼ÒÐÅÏ¢”Ô½·¢Ç¿µ÷ÁË“È˸ñ×ðÑÏ”¡£ÖµµÃ¹Ø×¢µÄÊÇ£¬±¾·¨ÖÐÒ²¶Ôö¾ÙµÄÐÅÏ¢×öÁËÐÂÔöºÍµ÷½â£ºÉúÎïʶ±ð¡¢×Ú½ÌÐÅÑö¡¢Ìض¨Éí·Ý¡¢Ò½ÁÆ¿µ½¡¡¢½ðÈÚÕË»§¡¢ÐÐ×ٹ켣µÈÐÅÏ¢£¬ÒÔ¼°²»ÂúÊ®ÖÜΧËêδ³ÉÄêÈ˵ÄСÎÒ˽¼ÒÐÅÏ¢¡£
? “СÎÒ˽¼ÒÐÅÏ¢µÄ´¦Öóͷ£”£¬Ïà½ÏÓÚÒ»Éó¸åÖÐÖ÷Ҫת±äÔÚÓÚɾ³ýÁË“Ô˶¯”£¬Ç¿µ÷ÁËСÎÒ˽¼ÒÐÅÏ¢µÄ´¦Öóͷ£Ðж¯»ò³¡¾°¡£
? “×Ô¶¯»¯¾öÒ锣¬Ö÷Ҫת±äÔÚÓÚÖ÷ν±öµÄ˳Ðòµ÷½â£¬Ç¿µ÷ÁËÈ˹¤ÖÇÄÜÊÖÒÕµÄÖ÷ÒªÓ¦ÓöԹ«ÃñСÎÒ˽¼ÒÐÅÏ¢È¨ÒæµÄÓ°Ïì¡£
2.2.2 ÊÊÓùæÄ£
±¾·¨Ã÷È·ÁË“ÎÒ¹ú¾³ÄÚ”ºÍ“¾³ÍâͳÁì”Á½´óÊÊÓùæÄ££¬“¾³ÍâͳÁì”Ò»ÂÉ»ØÓ¦ÁËÅ·ÃËGDPR¡¢ÃÀ¹úCCPAµÈÍâÑóÁ¢·¨µÄ³¤±ÛͳÁìЧÁ¦¡£
? ÎÒ¹ú¾³ÄÚ£ºÔÚÖлªÈËÃñ¹²ºÍ¹ú¾³ÄÚ´¦Öóͷ£×ÔÈ»ÈËСÎÒ˽¼ÒÐÅÏ¢µÄÔ˶¯£¬ÊÊÓñ¾·¨¡£
? ¾³ÍâͳÁ죺ÔÚÖлªÈËÃñ¹²ºÍ¹ú¾³Íâ´¦Öóͷ£ÖлªÈËÃñ¹²ºÍ¹ú¾³ÄÚ×ÔÈ»ÈËСÎÒ˽¼ÒÐÅÏ¢µÄÔ˶¯£¬ÓÐÏÂÁÐÇéÐÎÖ®Ò»µÄ£¬Ò²ÊÊÓñ¾·¨¡£
ÒÔÏò¾³ÄÚ×ÔÈ»ÈËÌṩ²úÆ·»òÕß·þÎñΪĿµÄ£»
ÆÊÎö¡¢ÆÀ¹À¾³ÄÚ×ÔÈ»È˵ÄÐÐΪ£»
Ö´·¨¡¢ÐÐÕþ¹æÔò»®¶¨µÄÆäËûÇéÐΡ£
2.2.3 »ùÀ´Ô´Ôò
ÔÚ“µÚÒ»Õ ×ÜÔò£ºµÚÒ»½Ú Ò»Ñùƽ³£»®¶¨”²¿·Ö£¬½øÒ»²½Ã÷È·ÁË´¦Öóͷ£Ð¡ÎÒ˽¼ÒÐÅÏ¢µÄ»ùÀ´Ô´Ôò£¬±¾ÎIJο¼Ïà¹ØÖ´ÂÉÀýÔò£¬ÍŽáÆóҵʵ¼ù£¬×ܽáÁËÒÔÏÂÁù´ó»ùÀ´Ô´Ôò¡£

2.2.4 “µã”“Ãæ”“Çò”Éú̬ÈÚºÏ
±¾ÎÄ´Ó“µã”¡¢“Ãæ”¡¢“Çò”¹¹½¨Ð¡ÎÒ˽¼ÒÐÅÏ¢±£»¤Éú̬ÈÚºÏϵͳ£¬ÒÔµÖ´ïÏ໥ӰÏì¡¢Ïà»¥ÖÆÔ¼¡¢Ï໥ÐÅÍС¢Ò»Ö±Ñݱ䣬²¢ÔÚһ׼ʱÆÚÄÚ´¦ÓÚÏà¶ÔÎȹ̵Ķ¯Ì¬Æ½ºâ״̬¡£
? “µã”£ºÖ¸È«ÃñÊØ»¤£¬¼áÊØ»ù±¾µ×Ïß¡£
ÈκÎ×éÖ¯¡¢Ð¡ÎÒ˽¼Ò²»µÃ²»·¨ÍøÂ硢ʹÓᢼӹ¤¡¢´«ÊäËûÈËСÎÒ˽¼ÒÐÅÏ¢£¬²»µÃ²»·¨ÉúÒâ¡¢Ìṩ»òÕß¹ûÕæËûÈËСÎÒ˽¼ÒÐÅÏ¢£»²»µÃ´ÓÊÂΣº¦¹ú¼ÒÇå¾²¡¢¹«¹²ÀûÒæµÄСÎÒ˽¼ÒÐÅÏ¢´¦Öóͷ£Ô˶¯¡£
? “Ãæ”£ºÖ¸ÅäºÏ¼ÓÈ룬½¨ÉèÁ¼ÐÔÉú̬¡£
¹ú¼Ò½¨É轡ȫСÎÒ˽¼ÒÐÅÏ¢±£»¤Öƶȣ¬Ô¤·ÀºÍ³Í°ìËðº¦Ð¡ÎÒ˽¼ÒÐÅÏ¢È¨ÒæµÄÐÐΪ£¬ÔöǿСÎÒ˽¼ÒÐÅÏ¢±£»¤Ðû²¼µÀÓý£¬Íƶ¯ÐγÉÕþ¸®¡¢ÆóÒµ¡¢Ïà¹ØÉç»á×éÖ¯¡¢¹«ÖÚÅäºÏ¼ÓÈëСÎÒ˽¼ÒÐÅÏ¢±£»¤µÄÓÅÒìÇéÐΡ£
? “Çò”£ºÖ¸¹ú¼ÊÏàÖú£¬ÍƽøÉú̬»¥ÈÚ¡£
¹ú¼ÒÆð¾¢¼ÓÈëСÎÒ˽¼ÒÐÅÏ¢±£»¤¹ú¼Ê¹æÔòµÄÖÆ¶©£¬Ôö½øÐ¡ÎÒ˽¼ÒÐÅÏ¢±£»¤·½ÃæµÄ¹ú¼Ê½»Á÷ÓëÏàÖú£¬Íƶ¯ÓëÆäËû¹ú¼Ò¡¢µØÇø¡¢¹ú¼Ê×éÖ¯Ö®¼äµÄСÎÒ˽¼ÒÐÅÏ¢±£»¤¹æÔò¡¢±ê×¼µÈ»¥ÈÏ¡£
2.2.5 ´¦Öóͷ£¹æÔò
СÎÒ˽¼ÒÐÅÏ¢´¦Öóͷ£¹æÔò£º°üÀ¨ÁËÒ»Ñùƽ³£»®¶¨¡¢Ãô¸ÐСÎÒ˽¼ÒÐÅÏ¢µÄ´¦Öóͷ£¹æÔò¡¢¹ú¼Ò»ú¹Ø´¦Öóͷ£Ð¡ÎÒ˽¼ÒÐÅÏ¢µÄÌØÊâ»®¶¨Èý¸ö·½Ãæ¡£ÐèÒª×¢ÖØµÄÊÇ£¬±¾·¨È·Á¢ÒÔ“¼û¸æ—Ô޳ɔΪ½¹µãµÄСÎÒ˽¼ÒÐÅÏ¢´¦Öóͷ£¹æÔò£¬Í¬Ê±Ò²ÐÂÔöÁËÔÞ³ÉµÄÆÆÀýÊÂÓÉ£¬È硶СÎÒ˽¼ÒÐÅÏ¢±£»¤·¨¡·µÚÊ®ÈýÌõÖÐÌáµ½µÄ“ǰ¿îµÚ¶þÏîÖÁµÚÆßÏî»®¶¨ÇéÐε쬲»ÐèÈ¡µÃСÎÒ˽¼ÒÔ޳ɔ ¡£

СÎÒ˽¼ÒÐÅÏ¢¿ç¾³ÌṩµÄ¹æÔò£º±¾·¨¹¹½¨ÁËÒ»Ì×ÇåÎú¡¢ÏµÍ³µÄСÎÒ˽¼ÒÐÅÏ¢¿ç¾³Á÷¶¯¹æÔò£¬ÒÔÖª×ã°ü¹ÜСÎÒ˽¼ÒÐÅÏ¢È¨ÒæºÍÇå¾²µÄ¿Í¹ÛÒªÇó£¬Ë³Ó¦¹ú¼Ê¾Ã³ÍùÀ´µÄÏÖʵÐèÒª¡£¹ØÓÚ¿ç¾³Ìṩ³¡¾°ÏµĹæÔòÒªÇóÏêϸÈçÏÂͼËùʾ£º

2.2.6 Ïà¹ØÖ÷Ìå
±¾·¨É漰СÎÒ˽¼Ò¡¢Ð¡ÎÒ˽¼ÒÐÅÏ¢´¦Öóͷ£Õß¡¢î¿Ïµ²¿·ÖÈý´óÇ¿Ïà¹ØµÄÖ÷Ì壬ÈçÏÂͼËùʾ£¬»®·Ö¾ÍСÎÒ˽¼ÒȨÁ¦¡¢Ð¡ÎÒ˽¼ÒÐÅÏ¢´¦Öóͷ£ÕßµÄÒåÎñ¡¢î¿Ïµ²¿·ÖËùÍÆÐÐСÎÒ˽¼ÒÐÅÏ¢±£»¤Ö°Ôð¾ÙÐÐÐðÊö¡£

2.2.7 Ç¿î¿ÏµºÍ³Í°ìÁ¦¶È
½üÄêÀ´£¬ÓйØÐ¡ÎÒ˽¼ÒÐÅÏ¢È¨ÒæÇÖȨ°¸¼þÖð½¥Ôö¶à£¬ºÃ±È“¼û¸æ—Ô޳ɔµÄÈ϶¨¡¢È˸ñȨ¾À·×¡¢ÈËÁ³Ê¶±ðµÈÓëСÎÒ˽¼ÒÐÅÏ¢Ö÷ÌåÇ¿Ïà¹ØµÄÈ¨Òæ¡£Òò´Ë£¬±¾·¨ÔÚÕâ·½ÃæÔöÇ¿ÁËî¿ÏµºÍÌá¸ßÁ˳ͰìÁ¦¶È¡£±¾¹æÔò¶¨Á˓һÑùƽ³£µÄСÎÒ˽¼ÒÐÅϢΥ·¨ÐÐΪ”ºÍ“Çé½ÚÑÏÖØµÄСÎÒ˽¼ÒÐÅϢΥ·¨ÐÐΪ”£¬ËäÈ»¶ÔÕâÁ½ÕßûÓÐÑÏ¿áµÄ½ç¶¨ºÍ˵Ã÷£¬µ«¿É²ÎÕÕÒÔÍùµÄ˾·¨°¸Àý»ò½è¼øGDPRÏà¹Ø´¦·Ö°¸Àý¡£Ïêϸ³Í°ìÒªÇóÈçÏÂͼËùʾ£º

2.3 ºáÏò±ÈÕÕ
ΪÁ˱ãÓÚ¶Ô¡¶Ð¡ÎÒ˽¼ÒÐÅÏ¢±£»¤·¨¡·½øÒ»²½Ã÷È·£¬±¾ÎÄͨ¹ýÁбíµÄ·½·¨¶Ôº£ÄÚÇ¿Ïà¹ØµÄ¼¸²¿Ö´ÂÉÀýÔò¾ÙÐкáÏò±ÈÕÕ£¬ÈçÏÂͼËùʾ¡£±¾ÎıÈÕÕ½öÏÞÓÚ·ÇÖ´·¨×¨ÒµÊӽǾÙÐбÈÕÕ£¬Òò´ËÑÏ¿áÒâÒåÉÏÀ´Ëµ²»¿É׼ȷ±ÈÕÕÆÊÎöÖ´·¨Ð§Á¦Î»½×µÄÏà¹ØÎÊÌâ¡£

ͨ¹ýÒÔÉÏ´Ó½ç˵¡¢×ÅÖØÆ«Ïò¡¢¾ÖÏÞÐÔÈý¸ö·½Ãæ¾ÙÐкáÏò±ÈÕպ󣬱¾ÎĵóöÈçÏ²ο¼½áÂÛ£º
1) Ëæ×ÅÎÒ¹úÖ´ÂÉÀýÔòµÄÒ»Ö±ÍêÉÆ£¬¸÷Ðи÷ÒµÊ×ÏÈÐèҪ˼Á¿µÄÊÇ“ºÏ¹æ”ÎÊÌâ£¬ÌØÊâÐèÒª¹Ø×¢ÏêϸµÄ¡¢¿ÉÂ䵨µÄÇå¾²ÒªÇó£»
2) ¸÷ÏîÖ´ÂÉÀýÔò¼ä¸÷ÓÐ×ÅÖØµãºÍ±£´æÒ»¶¨µÄÏ໥¹ØÁªÐÔ£¬ÐèÌØÊâ×¢ÖØÉÏλ·¨µÄÖ´·¨Ð§Á¦£»ÔÚÏêϸʵ¼ùÀú³ÌÖУ¬¾ùÐè×ñÕÕÖ´ÐУ»
3) ¡¶Êý¾ÝÇå¾²·¨¡·ºÍ¡¶Ð¡ÎÒ˽¼ÒÐÅÏ¢±£»¤·¨¡·¶¼Ìá³öÂäʵ´¦Öóͷ£ÕßµÄÔðÈκÍÒåÎñ£¬¶ÔÆóÒµ¶øÑÔ£¬ÊÇ·ñÐèÒª½¨ÉèÁ½Ì×±ê׼Ĩ£¿ÃÕµ×ÊÇ·ñ¶¨µÄ£¬½¨Ò齫ÆäÈںϣ¬×éÖ¯½¨Éè¡¢ÖÆ¶ÈÁ÷³ÌµÈ¿ÉºÏ¶þΪһ£¬Ö°Ô±ÄÜÁ¦¡¢ÊÖÒÕ²½·¥ÐèÓÐËùÕë¶ÔÐÔʵÑ飬ÏêϸҪÇó·½ÃæÔÙ¾ÙÐÐϸ»¯ºÍ¹Ü¿Ø¡£
2.4 ½â¶Á˼Ë÷
2.4.1 µä·¶ÎÊÌâQA
µä·¶ÎÊÌâÒ»£º¹ØÓÚ“¼û¸æ+Ô޳ɔ¡£
ÒÀ¾Ý£ºµÚ14Ìõ½«“³ä·ÖÖªÇé”×÷Ϊ“Ô޳ɔµÄÌõ¼þÌõ¼þ”£¬ÐèҪȡµÃ“µ¥¶ÀÔ޳ɔµÄÇéÐΣºµÚ23¡¢25¡¢26¡¢29¡¢39Ìõ¡£
½â´ð£ºÍ¨¹ýÓû§×Ô¶¯¹´Ñ¡¡¢ä¯ÀÀÒþ˽Õþ²ßµÈ»ñµÃСÎÒ˽¼ÒÐÅÏ¢µÄÊÚȨʹÓ㬲¢¸¶ÓëÓû§³·»ØÔ޳ɵÄȨÁ¦£»Í¬Ê±ÊáÀ퓵¥¶ÀÔ޳ɔµÄ³¡¾°²¢¾ÙÐжÔÓ¦¹¦Ð§µ÷½â¡£
µä·¶ÎÊÌâ¶þ£º¹ØÓÚÉúÎïÌØÕ÷µÈÃô¸ÐСÎÒ˽¼ÒÐÅÏ¢¡£
ÒÀ¾Ý£ºµÚ26Ìõ»®¶¨µÄ“ËùÍøÂçµÄСÎÒ˽¼ÒͼÏñ¡¢Éí·Ýʶ±ðÐÅÏ¢Ö»ÄÜÓÃÓÚά»¤¹«¹²Çå¾²µÄÄ¿µÄ”¡¢µÚ28Ìõ»®¶¨µÄ“ÌØ¶¨µÄÄ¿µÄºÍ³ä·ÖµÄÐëÒªÐÔ”µÄÌõ¼þ£¬µÚ29»®¶¨µÄ´¦Öóͷ£Ãô¸ÐСÎÒ˽¼ÒÐÅÏ¢µÄ“µ¥¶ÀÔ޳ɔ£¬µÚ30Ìõ»®¶¨µÄ“ÐëÒªÐÔÒÔ¼°¶ÔСÎÒ˽¼ÒÈ¨ÒæµÄÓ°Ï씵ļû¸æ¡£
½â´ð£ºÖØÊÓÃô¸ÐСÎÒ˽¼ÒÐÅÏ¢µÄ´¦Öóͷ£¹æÔò£¬²¢×öºÃÏà¹Ø³ä·Ö¼û¸æºÍÓ°ÏìÆÀ¹ÀµÈÊÂÇé¡£
µä·¶ÎÊÌâÈý£º¹ØÓړСÎÒ˽¼ÒÐÅÏ¢±£»¤ÈÏÕæÈË”¡£
ÒÀ¾Ý£ºµÚ52Ìõ»®¶¨“´¦Öóͷ£Ð¡ÎÒ˽¼ÒÐÅÏ¢µÖ´ï¹ú¼ÒÍøÐŲ¿·Ö»®¶¨ÃüÄ¿µÄСÎÒ˽¼ÒÐÅÏ¢´¦Öóͷ£ÕßÓ¦µ±Ö¸¶¨Ð¡ÎÒ˽¼ÒÐÅÏ¢±£»¤ÈÏÕæÈË¡£”
½â´ð£ºÆäÖГ»®¶¨ÃüÄ¿”ÔÚ±¾·¨ÖÐδÃ÷È·»®¶¨£¬µ«¿É²ÎÕÕ¡¶Ð¡ÎÒ˽¼ÒÐÅÏ¢Çå¾²¹æ·¶¡·µÄ»®¶¨´ÓÒµÖ°Ô±¹æÄ£´óÓÚ200ÈË¡¢´¦Öóͷ£Áè¼Ý100ÍòÈ˵ÄСÎÒ˽¼ÒÐÅÏ¢¡¢´¦Öóͷ£Áè¼Ý10ÍòÈ˵ÄСÎÒ˽¼ÒÃô¸ÐÐÅÏ¢µÄ¡£
µä·¶ÎÊÌâËÄ£º¹ØÓÚÓ°ÏìÆÀ¹À¡£
ÒÀ¾Ý£ºµÚ55Ìõ»®¶¨“ÓÐÏÂÁÐÇéÐÎÖ®Ò»µÄ£¬Ð¡ÎÒ˽¼ÒÐÅÏ¢´¦Öóͷ£ÕßÓ¦µ±ÊÂǰ¾ÙÐÐСÎÒ˽¼ÒÐÅÏ¢±£»¤Ó°ÏìÆÀ¹À£¬²¢¶Ô´¦Öóͷ£ÇéÐξÙÐмͼ¡£”
½â´ð£º ÍŽᡶСÎÒ˽¼ÒÐÅÏ¢Çå¾²¹æ·¶¡·ºÍ¡¶Ó°ÏìÆÀ¹ÀÖ¸ÄÏ¡·Ïà¹ØÒªÇ󣬾ÙÐÐСÎÒ˽¼ÒÐÅÏ¢Çå¾²Ó°ÏìÆÀ¹ÀÂ䵨ִÐС£
ÒÔÉÏ˼Ë÷µÄÎÊÌâ½öΪ±ùɽһ½Ç£¬½¨Òé×é͎֯á×ÔÉíÏÖÕæÏàÐΣ¬Öƶ©ÏìÓ¦Çå¾²Õ½ÂÔ£¬ÂäʵСÎÒ˽¼ÒÐÅÏ¢±£»¤ÔðÈΡ£
2.4.2 Ö÷Òª¹Ø×¢µã
1) Ã÷ȷСÎÒ˽¼ÒÐÅÏ¢±£»¤ÔðÈÎÖÆ£¬ÂäʵȫÉúÃüÖÜÆÚ¹Ü¿ØÔðÈΡ£
ÄÚÈÝ£º½¨ÉèСÎÒ˽¼ÒÐÅÏ¢±£»¤×éÖ¯¼Ü¹¹£¬Ã÷È·¸ÚλְÔð£¬Öƶ©¶ÔÓ¦µÄÈ«Á÷³ÌÖÎÀí¹æ·¶¡¢Öƶȡ¢Á÷³ÌµÈ¡£
¼Æ»®Ö§³Ö£ºÊý¾ÝÇå¾²ÖÎÀíϵͳ½¨Éè¡£
2) ͨ¹ýСÎÒ˽¼ÒÐÅÏ¢·ÖÀࣨ·Ö¼¶£©ÖÎÀí£¬ÊµÏÖ½¨ÉèµÚÒ»²½¡£
ÄÚÈÝ£º½¨ÉèСÎÒ˽¼ÒÐÅÏ¢ÖÎÀí»úÖÆ£¬Ã÷È·±£»¤¹¤¾ß¼°Õ½ÂÔ¡£
¼Æ»®Ö§³Ö£ºÊý¾Ý·ÖÀà·Ö¼¶¡£
3) ·¢Ã÷ÆóҵСÎÒ˽¼ÒÐÅÏ¢Çå¾²Òþ»¼£¬½µµÍÐÅϢй¶Σº¦¡£
ÄÚÈÝ£ºÊ¹ÓÃΣº¦ÆÀ¹ÀÊÖ¶Îʶ±ð·¢Ã÷ÆóÒµµÄСÎÒ˽¼ÒÐÅÏ¢Ç徲Σº¦£¬ÐÖúÆóÒµ¾ÙÐÐÕû¸Ä£¬ÌáÉýÆóҵСÎÒ˽¼ÒÐÅÏ¢±£»¤½¨Éèˮƽ¡£
¼Æ»®Ö§³Ö£ºÐ¡ÎÒ˽¼ÒÐÅÏ¢Çå¾²Ó°ÏìÆÀ¹À¡¢APPСÎÒ˽¼ÒÐÅÏ¢Çå¾²ÆÀ¹À¡£
4) ʶ±ðСÎÒ˽¼ÒÐÅÏ¢´¦Öóͷ£Ô˶¯£¬ÂäʵÇå¾²ÊÖÒÕ²½·¥¡£
ÄÚÈÝ£ºÊáÀíСÎÒ˽¼ÒÐÅϢȫÉúÃüÖÜÆÚ´¦Öóͷ£Ô˶¯£¬Öƶ©Ïà¶ÔÓ¦µÄÇå¾²ÒªÇ󣬶Ը÷Σº¦µã¾ÙÐÐÌáÐÑ£¬°üÀ¨¿ÉÂ䵨ִÐеĻúÖÆµÈ¡£
¼Æ»®Ö§³Ö£ºÐ¡ÎÒ˽¼ÒÐÅÏ¢±£»¤×¨ÏîÍýÏë¡¢Êý¾ÝÇå¾²¹Ü¿ØÆ½Ì¨¡£
5) ½¨ÉèСÎÒ˽¼ÒÐÅÏ¢Çå¾²ÊÂÎñÓ¦¼±ÏìÓ¦»úÖÆ¡£
ÄÚÈÝ£º½¨ÉèСÎÒ˽¼ÒÐÅÏ¢Çå¾²Ó¦¼±Ô¤°¸£¬Ã÷ȷСÎÒ˽¼ÒÐÅÏ¢ÊÂÎñµÄÓ¦¼±Ä¿µÄ¡¢Õþ²ß£¬Ó¦¼±×éÖ¯½á¹¹¼°Ïà¹ØÓ¦¼±Ö°Ôð¡£
¼Æ»®Ö§³Ö£ºÓ¦¼±ÏìӦϵͳ½¨Éè¡£
6) ×éÖ¯¿ªÕ¹Ð¡ÎÒ˽¼ÒÐÅÏ¢Çå¾²Åàѵ½ÌÓý¡£
ÄÚÈÝ£º×éÖ¯¿ªÕ¹Ð¡ÎÒ˽¼ÒÐÅÏ¢Ç徲רҵÅàѵ£¬ÌáÉýÆóÊÂÒµµ¥Î»Ð¡ÎÒ˽¼ÒÐÅÏ¢Çå¾²±£»¤Òâʶ£¬ÔöǿСÎÒ˽¼ÒÐÅÏ¢Ç徲ְԱרҵÄÜÁ¦ÌáÉý¡£
¼Æ»®Ö§³Ö£ºÐ¡ÎÒ˽¼ÒÐÅÏ¢Ç徲רҵ½ÌÓýÅàѵ¡£
7) ¾Û½¹Ð¡ÎÒ˽¼ÒÐÅÏ¢¿ç¾³Ìṩ£¬°ü¹Ü¹ú¼ÒÇå¾²¡¢¹«¹²ÀûÒæ¼°Ð¡ÎÒ˽¼ÒÈ¨Òæ¡£
ÄÚÈÝ£º½¨ÉèСÎÒ˽¼ÒÐÅÏ¢¿ç¾³ÌṩȫÁ÷³ÌÖÎÀí¹æ·¶¡¢Öƶȡ¢Á÷³ÌµÈ£»Ã÷È·ºÏ¹æÂ·¾¶£¬²¢Õ÷µÃÓû§µÄµ¥¶ÀÔ޳ɣ¬È·±£Ð¡ÎÒ˽¼ÒÐÅÏ¢Çå¾²Á÷ͨ¡£
¼Æ»®Ö§³Ö£º×ñÕÕ¹ú¼ÒСÎÒ˽¼ÒÐÅÏ¢³ö¾³Ïà¹Ø»®¶¨¡£
3. ×ܽáÓëÕ¹Íû
2021Äê¿ÉνÊÇÊý¾Ý±£»¤ÔªÄ꣬¡¶Êý¾ÝÇå¾²·¨¡·¡¢¡¶Ð¡ÎÒ˽¼ÒÐÅÏ¢±£»¤·¨¡·¡¢¡¶Òªº¦ÐÅÏ¢»ù´¡ÉèÊ©Çå¾²±£»¤ÌõÀý£¨¹úÎñÔºÁîµÚ745£©¡·µÈһЩÁÐÖ´ÂÉÀýÔòµÄ¹«²¼ºÍ¼´½«ÊµÑ飬±ê¼Ç×ÅÎÒ¹úÔÚÊý¾ÝÇå¾²ºÍСÎÒ˽¼ÒÐÅÏ¢±£»¤·½ÃæÕýʽ½øÈë2.0ʱ´ú¡£¶øÊý¾ÝÇå¾²ºÍСÎÒ˽¼ÒÐÅÏ¢±£»¤Ãܲ»¿É·Ö£¬¾ÍÏñÊÇÒ»¶ÔÂÏÉúÐֵܡ£Õë¶ÔСÎÒ˽¼ÒÐÅÏ¢±£»¤µÄÓ¦¶Ô˼Ð÷£¬¿ÉÔÚÊý¾ÝÇå¾²½¨ÉèµÄ»ù´¡ÉϾÙÐÐרÏîÉè¼ÆºÍʵÑ飬ÐγÉСÎÒ˽¼ÒÐÅÏ¢±£»¤ÏµÍ³µÄ³¤Ð§»úÖÆ£¨IRCSS£©¡£Ö÷Ҫͨ¹ýÎå¸ö·½Ãæ¾ÙÐÐСÎÒ˽¼ÒÐÅÏ¢Çå¾²Â䵨½¨É裬×ÊÖú¿Í»§È·Á¢ÖÎÀíÖÆ¶ÈºÍ²Ù×÷Á÷³Ì£¬ÖÜÈ«ÏàʶСÎÒ˽¼ÒÐÅÏ¢Ç徲״̬£¬ÌáÉýСÎÒ˽¼ÒÐÅÏ¢Çå¾²¼à²âÓë·À»¤²½·¥£¬Í¨¹ýÓÅ»¯Ë¢ÐÂÓëÒ»Á¬ÔËÓª£¬ÊµÏÖÒ»Á¬×Ô˳ӦµÄСÎÒ˽¼ÒÐÅÏ¢Çå¾²·À»¤ÄÜÁ¦¡£

4. ³¡¾°Ì½ÌÖ£º“˫ʮһ”µÄ¿ñ»¶
½üÄêÀ´£¬“˫ʮһ”µÄ¿ñ»¶±³ºó£¬ Ò²ÊÇСÎÒ˽¼ÒÐÅϢй¶µÄá¯Áë¡£¡¶Ð¡ÎÒ˽¼ÒÐÅÏ¢±£»¤·¨¡·ÕýÇɽ«ÓÚ2021Äê11ÔÂ1ÈÕÊ©ÐУ¬ÃæÁÙ½ñÄêµÄ“˫ʮһ”£¬ÏûºÄÕß¡¢É̼ҡ¢»¥ÁªÍøÆ½Ì¨ÔËÓªÕß¡¢î¿Ïµ²¿·ÖµÈ¸ÃÔõÑù½«Õâ“¿ñ»¶”ÍÆÏòÈȳ±ÄØ£¿½ÓÏÂÀ´£¬±¾ÎĽ«Õ¾ÔÚÕâËÄÀàÖ÷ÌåµÄ½Ç¶ÈÀ´Ë¼Ë÷ÔõÑùÃæÁÙ¡£





AG¹«Ë¾ÔÆ







