¹¥·ÀÂÛµÀÖ®Æô¶¯Æª|×öºÃÕâÈý´ó»ù´¡ÊÂÇ飬¹¥·ÀÑÝÁ··½ÄÜʰ빦±¶
2021-04-07
ÍòÕɸߥƽµØÆð£¬Òª¸ãºÃÍøÂçÇå¾²¹¥·ÀÑÝÁ·£¬ÔÚÑÝÁ·Àú³ÌÖÐÈ¡µÃºÃЧ¹û£¬±ØÐèÔÚÑÝÁ·Ö®³õ¾ÍÆð¾¢×¼±¸£¬×öºÃÕûÌåÍýÏëÌáǰ°²ÅÅ¡£ÎÒÃdzÆÕâ¸ö½×¶ÎÎªÍøÂçÇå¾²¹¥·ÀÑÝÁ·µÄÆô¶¯½×¶Î¡£ÔÚÕâ¸ö½×¶ÎÖ÷ÒªÓÐÈý´óÊÂÇ飺½¨²½¶Ó£¬Çå¼Òµ×£¬×öÍýÏë¡£
½¨²½¶Ó
ÔÚÆô¶¯½×¶Î£¬Ó¦×ÅÊÖ½¨ÉèÒ»¸ö·Ö¹¤Ã÷È·µÄÍøÂçÇå¾²¹¥·ÀÑÝÁ·Ö°ÄÜÍŶӣ¬ÒÔ°ü¹ÜÇå¾²×Ô²éÊÂÇé»ñµÃ³ä·Ö¿ªÕ¹£¬Çå¾²·À»¤ÄÜÁ¦»ñµÃÓÐÓõÄÑéÖ¤¡£Òò´Ë±ØÐèÃ÷È·Çå¾²°ü¹ÜÍŶӵÄ×éÖ¯¼Ü¹¹ºÍÖ°Ôð»®·Ö¡£Îª×öºÃÑÝÁ·ÊÂÇ飬ÎÒÃǽ¨ÒéÒÔÈçÏ·½·¨½¨ÉèÇå¾²°ü¹ÜÍŶӵÄÕûÌå¼Ü¹¹£º

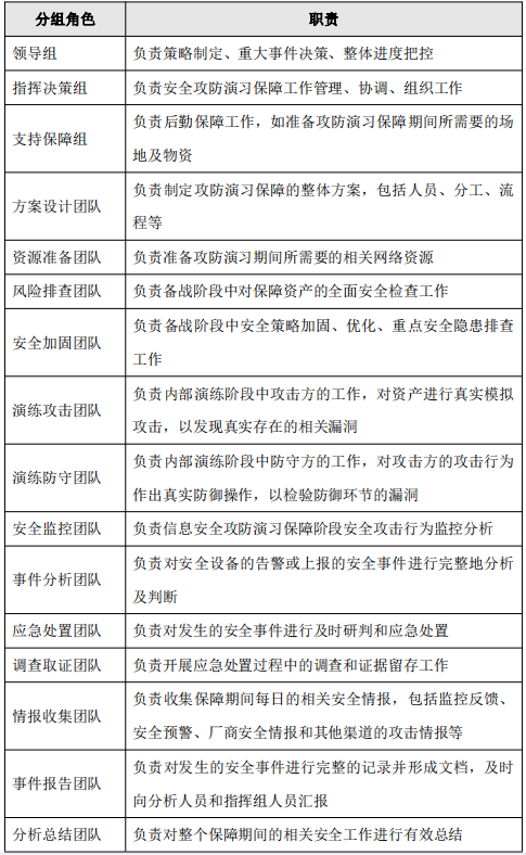
¸÷Ö°ÄÜÍŶӷֹ¤ÈçϱíËùʾ£º

Çå¼Òµ×
Çå¼Òµ×ÊÇÖ¸¶ÔÄ¿½ñÍøÂç¼Ü¹¹¾ÙÐкÏÀíÆÊÎöºÍÓÅ»¯£¬ÅÌ»õÄÚÍâÍø×ʲú£¬Àí˳×ʲúÓëӪҵϵͳµÄ¹ØÏµ¡£ÃþÇå¡¢Àí˳×ÔÉí¼Òµ×£¬³ä·ÖÓ¦ÓÃ×ÔÉíÇå¾²½¨ÉèµÄЧ¹û£¬ÎªºóÐøÎ£º¦ÅŲ顢¼Ó¹ÌÓÅ»¯µÓÚ¨ÓÅÒì»ù´¡¡£Ö÷Òª°üÀ¨Èý·½ÃæÄÚÈÝ£ºÍøÂç¼Ü¹¹ÆÊÎöµ÷ÓÅ¡¢»¥ÁªÍø×ʲúÌ»Â¶ÃæÖÎÀíºÍÄÚÍø×ʲú·¢Ã÷ÊáÀí¡£
ÍøÂç¼Ü¹¹ÆÊÎöµ÷ÓÅ·ÖΪÁ½´ó½×¶Î£¬ÍøÂçÐÅÏ¢ÍøÂçºÍÇå¾²¼Ü¹¹ÆÊÎö¡£ÍøÂçÐÅÏ¢ÍøÂçÖ÷ÒªÊÇÍê³É¶ÔÍøÂçÇå¾²½¨Éè¼Æ»®¡¢ÒÑÓÐÍøÂçÇå¾²ÍØÆË¡¢ÍøÂç×°±¸Ïà¹ØÉèÖúÍÁ÷Á¿¾µÏñµÈ·½ÃæµÄÆðÔ´ÍøÂ磬²¢ÔÚÍê³ÉÆðÔ´ÍøÂçºó£¬Í¬×ʲúÓµÓз½¾ÙÐÐÏà¹ØÐÅÏ¢ºË¶Ô£¬ÕÒ³ö±£´æÒì³£µÄ×ʲú²¢ÊµÊ±´¦Öóͷ£¡£Çå¾²¼Ü¹¹ÆÊÎöÊÇÔÚÏÖ³¡¿ªÕ¹È˹¤·Ã̸ºÍÇå¾²²âÊÔ£¬ÒÔ½øÒ»²½Ñé֤ǰÆÚËùÍøÂçµ½µÄÍøÂçÐÅÏ¢£¬²¢±ÈÕÕÍøÂçµ½µÄÐÅÏ¢ºÍÏÖ³¡µ÷ÑеÄЧ¹û£¬×ÛºÏÊä³öÍøÂçÇå¾²¼Ü¹¹ÆÊÎö±¨¸æ¡£
»¥ÁªÍø×ʲúÌ»Â¶ÃæÖÎÀíÊÇͨ¹ýרҵ·þÎñ£¬Ê¹ÓÃרҵ²âÊÔ¹¤¾ß¡¢ËÑË÷ÒýÇæµÈ¶àÀà·½·¨£¬¶ÔÓû§¿ª·ÅµÄ»¥ÁªÍøIP¡¢¶Ë¿Ú·þÎñ¡¢WebÕ¾µãµÈ¾ÙÐÐÊáÀí£¬²¢ÓëÓû§¾ÙÐйéÊôÈ·ÈÏ£¬¿ª·ÅÐëÒªÐԺ˶ԣ¬Êä³ö»¥ÁªÍøÌ»Â¶×ʲúÇåµ¥£¬¹©ºóÐøÎ£º¦×Բ鼰°ü¹ÜʹÓá£
ÄÚÍø×ʲú·¢Ã÷ÊáÀíÊÇÒªÀíÇåÍøÂçÖÐËùÓÐÐÅÏ¢×ʲú£¬Ö÷Òª°üÀ¨ÖÖÖÖӪҵϵͳ¡¢ÄÚ²¿ÔËάϵͳ¡¢²âÊÔϵͳ¡¢ÍøÂç×°±¸¡¢Çå¾²×°±¸¡¢½Ó¿Ú×°±¸¡¢ÖÕ¶ËÍø¶ÎµÈ£¬ÒÔ±ãºóÐø¶Ô×ʲú¾ÙÐÐΣº¦×Բ顢սÂÔÓÅ»¯£¬Í¬Ê±Ê¶±ðÈ«Á¿×ʲúÖеÄÖØµã°ü¹ÜÒªº¦×ʲú£¬ÔÚºóÐø·À»¤ºÍ°ü¹ÜÖÐ¶ÔÆä¾ÙÐмӹ̱£»¤¡£
×öÍýÏë
×öÍýÏëÊÇÖ¸ÔÚǰÆÚÊÂÇéµÄ»ù´¡ÉÏ£¬½øÒ»²½Ã÷È·Çå¾²°ü¹ÜÓ¦ÓÃÐèÇó£¬ÌåÀý¡¶Çå¾²ÔËÓª°ü¹ÜʵÑéÍýÏë¡·Óë¡¶Çå¾²ÔËÓª°ü¹Ü¼Æ»®¡·£¬Öƶ©ÍøÂçÇå¾²¹¥·ÀÑÝÁ·ÊÂÇéÄ¿µÄ£¬¹¹½¨ÍøÂçÇå¾²¹¥·ÀÑÝÁ·°ü¹Üϵͳ£¬ÒÔÖÜȫָµ¼ÍøÂçÇå¾²¹¥·ÀÑÝÁ·ÊÂÇé¡£

ÍøÂçÇå¾²¹¥·ÀÑÝÁ·°ü¹ÜϵͳÈçÉÏͼËùʾ¡£ÏÏû³ÁýÕÖ¹¥·ÀÑÝϰµÄÎå´ó½×¶Î¡£¹ØÓÚÿ¸ö½×¶Î¶¼Òª½¨ÉèÈýλһÌåµÄ°ü¹Üϵͳ£¬°üÀ¨ÖÎÀí°ü¹Ü¡¢ÊÖÒÕ°ü¹ÜºÍÖ°Ô±°ü¹Ü¡£ÖÎÀí°ü¹ÜÊÇͨ¹ýÊáÀí×éÖ¯¼Ü¹¹ºÍÖÖÖÖ°ü¹ÜÁ÷³Ì£¬´ÓÖÎÀí²ãÃæÂòͨ¸÷¸ö»·½Ú¡£ÊÖÒÕ°ü¹ÜÊÇ»ùÓÚÇå¾²»ù´¡ÉèÊ©¹¹½¨×ÝÉî·ÀÓùºÍÁãÐÅÍлúÖÆ£¬²¢½ÓÈëÇå¾²ÔËӪƽ̨ʵÏÖÕûÌåÔËÓª¡£Ö°Ô±°ü¹ÜÊÇͨ¹ý¶ÔÑÝÁ·Ö°Ô±µÄ¸³ÄÜÅàѵ£¬Öª×ã¼à¿Ø¡¢ÑÐÅС¢´¦Öóͷ£¡¢Éϱ¨µÈ¸÷»·½ÚÖжÔÖ°Ô±µÄÄÜÁ¦ÒªÇó¡£
Òò´Ë£¬ÍøÂçÇå¾²¹¥·ÀÑÝÁ·µÄÆô¶¯½×¶Î£¬Òª×öºÃ½¨²½¶Ó¡¢Çå¼Òµ×¡¢×öÍýÏëÕâÈýÏî»ù´¡ÐÔÊÂÇ飬²Å»ªÎªÍøÂçÇå¾²¹¥·ÀÑÝÁ·¿ªºÃÍ·£¬¸üºÃÖ¸µ¼¹¥·ÀÑÝÁ·ÊÂÇéµÄÓÐÐò¿ªÕ¹£¬ÎªºóÐøÊÂÇé´òºÃ¼áʵ»ù´¡¡£

AG¹«Ë¾ÔÆ







