dz̸Çå¾²ÖÎÀíºÍÌ¬ÊÆÆ½Ì¨Òªº¦ÄÜÁ¦½¨ÉèÒªµã
2020-07-08
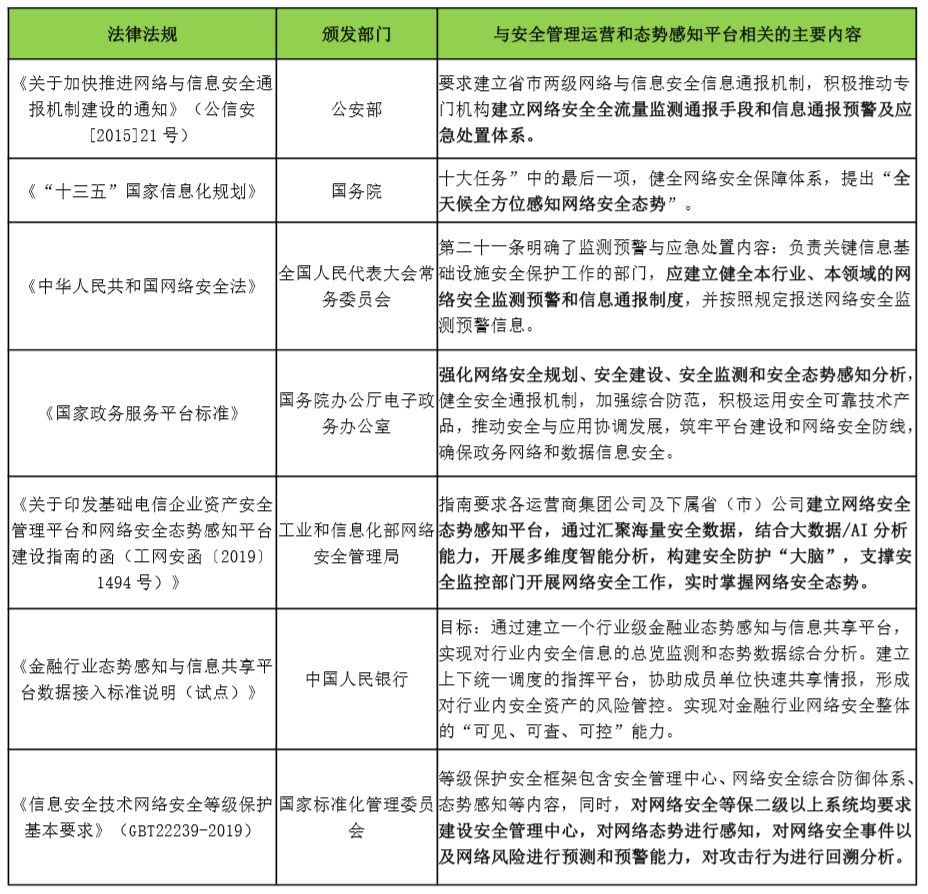
½üÄêÀ´£¬SOC¡¢SIEM¡¢Ì¬ÊƸÐÖªºÍÇå¾²ÔËӪƽ̨µÈÍøÂçÇå¾²ÈȴʳÉΪÆóÒµÇå¾²½¨ÉèµÄÖØµãÓªÒµ¡£Óë´Ëͬʱ£¬¹ú¼ÒÏà¹Ø¹æÔòÕþ²ßÏà¼Ì³ǫ̈£¬¶ÔÆóÒµ²àÓ¦¸Ã½¨ÉèµÄƽ̨Ìá³öÁËеÄÒªÇóºÍÄ¿µÄ£¬Ï±í¼òҪö¾ÙÁ˲¿·ÖÏà¹ØÖ´ÂÉÀýÔò¹ØÓÚÌ¬ÊÆ¸ÐÖª¡¢Çå¾²ÖÎÀíÆ½Ì¨µÈµÄÒªÇó£º

Ëæ×ÅÇå¾²Ì¬ÊÆ¸Ð֪ƽ̨µÄÐËÆð£¬ÆóÒµ²à½¨ÉèµÄƽ̨¼ÈÏ£ÍûÍê³É¶ÔÇå¾²ÊÂÎñµÄ¸ÐÖªºÍÃ÷È·£¬Ò²ÆÚÍûÄܹ»Í¨¹ý´óÊý¾Ý¡¢»úеѧϰµÈÊÖÒÕ¼ÓÉî¶ÔÇå¾²Ç÷ÊÆµÄÕ¹Íû£¬½«Ì¬ÊƸÐÖª×÷ΪÖÇÄÜÇå¾²ÔËÓªµÄÔØÌ壬ͨ¹ý·þÎñ¡¢ÔËά¡¢×°±¸µÈ´®ÁªÆðÀ´£¬Ê¹µÃÆóÒµµÄÕû¸öÇå¾²ÓªÒµÁ÷³ÌÔ½·¢¹æ·¶ºÍÓÐÐò¡£
Ò»¸öÄÜÕæÕýÓÐÓÃ×ÊÖú¿Í»§ÊµÏÖÇå¾²Ì¬ÊÆµÄÖÜÈ«¼à¿Ø¡¢Çå¾²ÍþвµÄʵʱԤ¾¯¡¢ÆóÒµÇå¾²ÉúÃüÖÜÆÚÖÎÀí¼°Çå¾²×Ô¶¯»¯µÄÓ¦¼±ÏìÓ¦¡¢Çå¾²±Õ»·ÖÎÀíµÄÇå¾²ÖÎÀíÖÐÐÄ»òÌ¬ÊÆÆ½Ì¨ÐèÒª¾ß±¸ÄÄЩҪº¦ÄÜÁ¦£¿
¼Ü¹¹/°²ÅŵÄÎȹÌÐÔ
´Ë²¿·ÖӦ˼Á¿½â¾ö¼Æ»®»òƽ̨µÄϵͳ½á¹¹¼°ÆäÄ£¿é°²Åżƻ®ºÍˮƽ¡¢±ÊÖ±¿ÉÉìËõÐÔ¡£¼Æ»®»òƽ̨¼Ü¹¹ÐèÖ§³ÖÆóÒµÇéÐÎÒªÇ󣬴Ӽòµ¥½Úµã½â¾ö¼Æ»®µÄСÐÍÆóÒµµ½ÐèÒªÂþÑÜʽN²ãÖØ´ó×éÖ¯½á¹¹µÄ¼¯ÍÅÐÔÆóÒµ£¬Î´À´Ò²ÐèҪ˼Á¿Ôƽ»¸¶ºÍ×ÔÖ÷¿É¿ØÒªÇóµÄ°²ÅÅ·½·¨¡£¼Ü¹¹¾ß±¸¿ª·ÅÐÔ£¬Í¨¹ýºáÏòÀ©Õ¹¡¢Îȹ̵ÄÊÖÒռܹ¹Ë³Ó¦ÆóÒµ¶à±ä¸ßËÙÉú³¤µÄÓªÒµ£¬Ö§³Ö¸ü¶àÇå¾²ÁìÓò£¬ÈçÊý¾ÝÇå¾²¡¢Ó¦ÓÃÇå¾²¡¢ÖÕ¶ËÇå¾²µÈ¡£
ÈçËæ×ÅÇå¾²¼à²âÖÎÀí¹æÄ£µÄÀ©´ó£¬Êý¾ÝÁ¿µÄ·±¶ÔöÌí£¬ÐèÒªÒ»¸ö¾ß±¸´óÊý¾Ý´¦Öóͷ£ºÍÅÌËãÄÜÁ¦µÄ¼Ü¹¹Ó¦¶ÔÖÖÖÖ¹æÄ£×éÖ¯µÄÊý¾ÝÁ¿¡¢Ê±Ð§ÐԺͶàÑùÐÔ´æ´¢ÔöÌíµÄת±ä£»µ±×ÊԴȱ·¦ÒÔÖ§³ÖÓªÒµÔËתʱ£¬¿ÉÌí¼ÓнڵãÀ©Õ¹¼¯Èº¹æÄ£¡£Ëæ×ÅITÓªÒµµÄת±äºÍÇå¾²Éú̬ȦµÄ½¨É裬ÐèҪ˼Á¿ÓëÇå¾²ÐÔ»ò·ÇÇå¾²ÐÔӪҵϵͳ¡¢Æ½Ì¨µÄ¼¯³É¡¢¿ª·ÅÒ²±äµÃÓÈΪÖ÷Òª¡£
Êý¾ÝÖÎÀíÄÜÁ¦
Êý¾ÝÖÎÀíÄÜÁ¦ÊÇ»ùÓÚ´óÊý¾Ýƽ̨½«Á÷Á¿¡¢ÈÕÖ¾¡¢Ç鱨¡¢Å³ÈõÐÔºÍ×ʲúµÈÊý¾Ý¼¯ÖÐÍøÂ磬²¢ÔÚÆ½Ì¨ÉÏ×ö´¦Öóͷ£ºÍ·ÖÀ࣬ÒÔÖ§³ÖÖÖÖÖÉϲãÇå¾²ÓªÒµµÄ¿ª·¢¡£Êý¾ÝÖÎÀíÊ×ÏÈÐèҪ˼Á¿Êý¾ÝÊÕÂÞ¡¢½ÓÈëÓëÔ¤´¦Öóͷ£ºÍÊý¾Ý´æ´¢µÈÄÜÁ¦£¬ÄÜ׼ȷ»òÀû±ã¿ì½ÝµÄÊÕÂÞÊý¾Ý£¬´ÓÒì¹¹Çå¾²×°±¸µÄ³ß¹ý»îÖ¾¡¢Á÷Á¿¡¢NetFlow°ü¡¢Îó²î¡¢ÍⲿÊý¾Ý¡£ÍⲿÊý¾Ý°üÀ¨»úе¿É¶ÁµÄÍþвÇ鱨£¨MRTI£©»òÓû§¡¢×ʲúÊý¾Ý£¨AD»òCMDB£©µÈ¡£
´ÓÍâµØµÄÊý¾Ýµ½ÔÆÅÌËãÊý¾Ý£¬´ÓÇå¾²Êý¾Ýµ½·ÇÇå¾²Êý¾Ý£¬´Ó½á¹¹»¯Êý¾Ýµ½·Ç½á¹¹Êý¾Ý£¬Ë¼Á¿ÊÕÂÞÖÎÀí£¬ÊÕÂÞÐÒéµÄÊÊÅ䣬Èçsyslog¡¢FTP¡¢TCP/UDP¡¢SNMP¡¢APIµÈ¶àÖÖ·½·¨Íê³ÉÊý¾ÝÊÕÂÞ£¬ÁýÕÖ×Ô¶¯£¬±»¶¯ÊÕÂÞ·½·¨£¬¾ß±¸ÊÕÂÞµ÷ÀíÖÎÀí¡¢ÔËÐÐÖÎÀíºÍ״̬¼à²â¡£
ÍøÂçµ½µÄÊý¾Ý¿ÉÒÔÒÔÔʼÐÎʽ´æ´¢£¬Ò²¿ÉÒÔ·¶Ê½»¯¡¢¸»»¯»òÉÏÏÂÎÄ»¯µÈÐÎʽ´æ´¢£¬»òÒÔ×éºÏÐÎʽ´æ´¢£¬²¢ÌṩѹËõ¹¦Ð§£¬ÒÔ×îС»¯´æ´¢£¬°ü¹ÜÊý¾Ý½¡È«µÄͬʱÍê³ÉÊý¾ÝÖÎÀíÉúÃüÖÜÆÚ£¬´Ó¾ßÓв»¿É½Æ±çÐÔµÄÊý¾ÝÔ´µÄÇå¾²´«Êäµ½¾ßÓÐÿ¸öÊÂÎñºÍÊÂÎñÐòÁеİü¹ÜÍêÕûÐÔµÄÇå¾²´æ´¢¡£Ë¼Á¿ÎªÈÕÖ¾ÌṩϸÁ£¶È»á¼û¿ØÖÆ(ͨ³£ÊÇRBAC)µÄ¹¦Ð§£¬ÒÔ¼°Ä£ºý»¯ºÍÄäÃû»¯ÌØÕ÷ÒÔ¼°Ìṩ¶àÖÖ±£´æÕ½ÂÔµÄÎÞаÐÔ¡£
ÆÊÎöºÍÇ鱨ÄÜÁ¦
Êý¾ÝÊÕÂÞÍê³Éºó£¬ÐèÒª¾ÙÐÐʵʱ¡¢¶àÔ´¡¢¶àά¶ÈµÄ¹ØÁªÆÊÎö£¬¿ìËÙ·¢Ã÷Íþв£¬ÎªÁ˵ִï½Ï¸ßµÄ¾«×¼¶È£¬¶àÖÖÆÊÎöÒªÁì¿ÉÒÔ²¢ÐÐÔËÐУ¬´Ó¼òÆÓµÄģʽƥÅäµ½ÖØ´óµÄ¡¢ÓмàÊÓ»òÎÞ¼àÊӵĻúеѧϰ£¬´Ó½¨Ä£µ½Í¼Æ×ÆÊÎöµÈ¡£ÆÊÎöÄÜÁ¦Ò²¾ß±¸¿ª·ÅÐÔ£¬¿ÉÃ÷È·ºÍ×Ô½ç˵¡¢ÐÞ¸ÄÆÊÎö²¢ÖØÐÞÐÂÄ£×Ó£¬ÎÞаǿʢµÄÆÊÎöÄÜÁ¦²»µ«ÄÜÁýÕÖÍþв¼ì²â£¬»¹¿É·¢Ã÷Òì³£ÐÐΪ¡¢Êý¾Ý×ß©¡¢Ú²ÆµÈ£¬²¢ÇÒÐÑÄ¿Ìṩ»ùÓÚ¹¥»÷³¡¾°µÄÆÊÎöÑÐÅУ¬²»Ö¹»ùÓÚÌØÕ÷¼à²â£¬ÔËÓÃÍþвÇ鱨£¬ÍŽáר¼ÒÂÄÀú¹¹½¨»ùÓÚ³¡¾°µÄÆÊÎöϵͳ¡£
һЩƽ̨½«ÆÊÎöÓ³Éäµ½7²½¹¥»÷Á´»òMITRE ATT&CK¿ò¼Ü£¬ÒÔ¸üºÃµÄÃ÷È·ÕýÔÚ±¬·¢µÄÍþв£¬ÓÐÓÃµÄÆ½Ì¨Ò»Ñùƽ³£»áÌṩµä·¶µÄÇå¾²ÆÊÎö³¡¾°¡£ÍþвÇ鱨¹ØÓÚ½µµÍ´ó×ÚÊÂÎñºÍ¸æ¾¯ÖеÄÀ¬»øÊý¾Ý»ò½µÔ룬×ÊÖú¸ü¿ìËÙ¸ßЧµØ·¢Ã÷¹¥»÷ÐÐΪºÍ¹¥»÷ÕßÊ®·ÖÒªº¦£¬ÍþвÇ鱨µÄÖÊÁ¿Ò²ÊÇÆ½Ì¨µÄÒªº¦ÄÜÁ¦£¬Ö÷Òª´ÓËĸö·½ÃæÅжÏÖÊÁ¿£¬Ïà¹ØÐÔ¡¢ÊµÊ±ÐÔ¡¢×¼È·ÐÔ¡¢¾öÒéÐÔ¡£ÍþвÇ鱨µÄ»ñÈ¡·½·¨Ò²ÊÇÐèҪ˼Á¿µÄ£¬ÍⲿÍþвÇ鱨µÄ¶©ÔĺÍϵͳÄÚ²¿µÄÍþвÇ鱨ÊÇÄ¿½ñ½ÏÁ¿³£¼ûµÄ·½·¨£¬Ëæ×ÅÍþвÇ鱨Դһֱ¸»ºñºÍ²î±ð³§ÉÌÍþвÇ鱨µÄÌṩ£¬Æ½Ì¨ÐèÒªÄÜÓÐÓõÄÕûºÏ¸÷³§ÉÌ£¬ÖÖÖÖÍþвÇ鱨Êý¾Ý£¬¿É²Î¿¼ÍþвÇ鱨µÄ±ê×¼ÃûÌÃSTIX¡£
ÏìÓ¦ºÍÇå¾²±àÅÅ£¨Ðж¯ºÍ×Ô¶¯»¯£©
ÆóÒµÔÚÈκÎʱ¿Ì¶¼±ØÐè¿ìËÙÕë¶Ô·¢Ã÷µÄÍþв¾ÙÐÐÏìÓ¦´¦Öóͷ££¬Î§ÈÆÍþвÅжϵÄÍêÕûÉÏÏÂÎÄ£¬¼ÓËÙÍê³Éʱ¼äµÄÏìÓ¦·â¶Â»ò¸ôÀ룬¸ÄÉÆÕûÌåµÄÇ徲״̬¡£¹ØÓÚÃæÁÙº£Á¿Çå¾²ÊÂÎñ´¦Öóͷ£µÄÆóÒµ»ò×éÖ¯£¬ÐèҪ͎áÇ徲ר¼Ò»òÇå¾²ÔËÓªµÄÄÜÁ¦¾ÙÐзÖÅÉ£¬¹ØÓÚÖØ´óÊÂÎñ£¬»áÉæ¼°µ½¶à¸öÆÊÎöʦ»òÇ徲ר¼ÒÐÖú´¦Öóͷ£»òÑÐÅУ¬Æ½Ì¨Ó¦Ö§³Ö´ËÖÖ³¡¾°ÏÂ׼ȷµÄ·ÖÅÉÊÂÎñ£¬Í¨¹ý¸ü¸ÄÊÂÎñµÄ״̬£¨Ô¤ÉèÖûò×Ô½ç˵£©¡¢ËµÃ÷ºÍ×¢Ê͵ȣ¬½«ÊÂÎñ·ÖÅÉÆäËüÓû§£¬²¢¿Éͨ¹ýÆóÒµÒÑÓеÄITÊÂÇę́»òIT·þÎñÖÎÀí£¨OA¡¢ITSM£©ÏµÍ³µÄ¼¯³É£¬ÓëÇå¾²Ö®ÍâµÄÓªÒµµ¥Î»½»»¥¡£²¢½«Ã¿¸öÊÂÎñ»ò°¸ÀýÖÐÖ´ÐеÄËùÓвÙ×÷°ì·¨¼Í¼²¢Í×ÉÆ±£¹Ü£¬×÷Ϊ֤¾ÝÁô´æ£¬°ü¹Üÿ¸öÊÂÎñµÄÍêÕûÐÔºÍÊÂÎñÐòÁеÄÍêÕûÐÔ¡£
¾ß±¸½ÏÇ¿ÄÜÁ¦µÄƽ̨»¹»áÌṩÉîÈëȡ֤»òÍþв²¶»ñ¹¦Ð§µÄ½Ó¿ÚÀû±ãÆóҵƾ֤ÉÏÏÂÎÄËæÊ±½ÓÄɲ½·¥¡£Ëæ×ÅÄÜÁ¦µÄÑݽø£¬Æ½Ì¨»¹Ó¦¾ß±¸×Ô¶¯»¯µÄ±àÅÅÄÜÁ¦£¬´ÓÊý¾ÝÔ´µÄÍøÂç¡¢ÆÊÎö¡¢ÍêÕûÓÃÀý£¬ÓÃÓÚÆÊÎöµÄ¹æÔòºÍÄ£×Ó£¬ÒÔ¼°ÏìÓ¦ºÍ¾ß±¸¹¦Ð§¡£
ÒÔÉÏÕâЩÆóÒµ¿ÉËæÊ±ÉèÖá¢ÖÎÀíºÍÖ´ÐУ¬×îС»¯»á¼û¡¢Ð޸ĺͰ²ÅŵIJÙ×÷±¾Ç®¡£´ó¶¼Æ½Ì¨»áÄÚÖð¸ÀýºÍ¾ç±¾£¬ÆóÒµ×î³õÒÀÀµÓÚÆ½Ì¨µÄÄÚÖÃÄÚÈÝ£¬µ«Ò²»áͨ¹ý¸üС¢ÖÎÀíÀ´¸»ºñÆóÒµµÄ°¸ÀýºÍ¾ç±¾¿â£¬Îª¸üºÃµÄÖª×ã¸öÐÔ»¯ÓªÒµÒªÇó¡£
ȡ֤ºÍÍþвá÷ÁÔ
ÊÓ²ìÄÜÁ¦°üÀ¨Í¨¹ýƽ̨»ò¼Æ»®ËÑË÷ÌØ¶¨Ö¤¾ÝÒÔÊÓ²ìÊÂÎñ¡¢ÓÃÓÚȡ֤»òÖ§³ÖÍþвËÑË÷µÄÄÜÁ¦¡£ËÑË÷ÊÇ»ù´¡ÒªÇ󣬿ÉÎÞаµÄÊÊÅäÔËÓª»òÇ徲ר¼ÒµÄʹÓÃϰ¹ß£¬»ùÓÚÐÎò·ÖÀà»òÀο¿·ÖÀà¾ÙÐÐËÑË÷£¬Í¨¹ýÕýÔò±í´ïʽ»ò²¼¶ûÐÍ»òSQLÓï¾äµÈÌØ¶¨ÓïÑÔ¾ÙÐÐ×ÔÓÉÁ÷¶¯µÄËÑË÷ÅÌÎÊ¡£ÄÜ»ùÓÚÅÌÎÊÌõ¼þ¿ìËÙÏìÓ¦£¬Í¨¹ýÖ±¹Û¿ÉÊÓ»¯µÄÐÎʽÈÃÔËÓªÖ°Ô±»òÇ徲ר¼ÒÄÜ»ñÈ¡ÓÐÓÃÐÅÏ¢£¬²¢ÄÜÔÚËÑË÷ÅÌÎÊÀú³ÌÖÐËæÊ±¾ÙÐа¸ÀýÉèÖòÙ×÷¡£
Óû§ÌåÑéºÍÓû§½çÃæ
ÓÉÓÚÆ½Ì¨»ò¼Æ»®µÄÖØ´óÐÔ£¬ÐèÒªÒÔÌáÉýÆóÒµÖÖÖÖ½ÇÉ«µÄЧÂÊΪĿµÄ£¬Ë¼Á¿Óû§ÌåÑ飬Ìṩ¼ò»¯²Ù×÷ÖÎÀí£¬¾ß±¸ÉîÈëרҵ֪ʶÁ÷ºÍ²Ù×÷Ä£×ÓµÄͬʱ£¬Í¨¹ý²Ù×÷Ö¸µ¼½µµÍʹÓÃÕß±¾Ç®¡£Çå¾²¿ÉÊÓ»¯£¬¿ÉÊÓ»¯Êý¾ÝºÍÍþвµÄÄÜÁ¦ÊÇÆ½Ì¨µÄÁíÒ»¸öÒªº¦ÐÔÄÜÁ¦ÒªÇ󣬿ÉÒÔÀû±ã¿Í»§ÏàʶÆóÒµ×ÔÉí×ʲúÇå¾²ÇéÐΣ¬½èÖú¶à¸ö¿ÉÊÓ»¯Í¼±í¡¢Í¼Ðλ¯Ê¶¡¢Êý¾Ý±í¸ñ»¯¡¢Çå¾²ÆÀ·Ö¡¢Ç÷ÊÆÍ¼¡¢Öù״ͼ¡¢ÂþÑÜͼµÈÖ±¹ÛͼÐεÈÐÎʽ£¬Ö§³Öºê¹ÛµÄÈ«¾Ö¿ÉÊÓ£¬¸¨Öú¾öÒ飬ºÃ±ÈÈ«Íø°²Çå¾²Ì¬ÊÆ¡¢È«ÍøÎ£º¦¼à¿Ø´óÆÁµÈ£¬Ö§³Ö΢¹Û²ãÃæ¿ÉÊÓ£¬¼ò»¯ÔËά£¬Ö§³ÖÖвã¿ÉÊÓ£¬¿ÉÏàʶÇ徲ЧÄÜ£¬Çå¾²»³±§Ö´ÐÐÇéÐεȣ¬´Óºê¹Ûµ½Î¢¹Û£¬ºá¡¢×ÝÏò¿ÉÊÓÊӽǡ£
Çå¾²ÖÎÀíÖÆ¶ÈÓëÒ»Á¬»¯µÄÇå¾²ÔËÓªÍŶÓ
Ëæ×ÅÖØ´óÇÒ¿ìËÙµÄÇéÐÎת±ä£¬Ôھ߱¸Çå¾²ÖÎÀíºÍÌ¬ÊÆÆ½Ì¨µÄͬʱ£¬Ò²ÐèÒªÍêÉÆµÄÐÅÏ¢»¯ÔËÓª¼°Çå¾²ÖÎÀíÖÆ¶È¡£2020ÄêRSA´ó»áÉÏÒ²Ìáµ½ÁË»ùÓÚGQIMÄ£×Ӳο¼Öƶ©ÆóÒµµÄÇå¾²»³±§¸÷¸ö½×¶ÎÄÚÈÝ¡£ÆóÒµµÄÇå¾²»³±§Ö¸±êÊÇΣº¦ÖÎÀíµÄ»ù´¡£¬ÒÔʼΪÖÕ£¬´ÓÓªÒµÇ徲ΪÆðµã£¬Ï¸»¯Çå¾²»³±§Ö¸±ê²¢Ö´ÐУ¬Ã÷È·ÖÆ¶©ÓªÒµÇ徲ĿµÄ£¬ÔËӪĿµÄ£¬ÉóºËÖ¸±ê£¬»³±§·½·¨ºÍ»³±§Ï¸Ôò£¬Îª¸üÓÐÓúÍÍêÉÆµÄÂ䵨Çå¾²ÖÎÀíÖÆ¶È£¬ÆóÒµÐèҪ˼Á¿×¨ÒµµÄÇå¾²ÔËÓªºÍ¹¥·ÀÍŶӵĽ¨É裬ÔËÓªÍŶÓÍê³É7/24СʱµÄÊÂÎñ·ÖÀàÖÎÀí´¦Öóͷ£¡¢ÊÂÎñÉý¼¶¿ØÖƵÈÏÖʵÊÂÎñ±Õ»·ÔËÓªÖÎÀí£¬¹¥·ÀÍŶӻáͨ¹ý¹¥·ÀÑÝÁ·µÄʵս¶Ô¿¹Ï£¬ÌáÉýÆóÒµµÄÕûÌåµÄ¹¥·ÀÄÜÁ¦£¬Çå¾²ÖÎÀíÊÓÒ°¼°ÒªÁìÂÛ£¬¹¤³Ì»¯ÄÜÁ¦ºÍÓªÒµÓ°Ïì¹æÄ£µÈ¡£
ϵͳ»¯µÄÇå¾²ÖÎÀíÖÆ¶ÈºÍÁ÷³Ì¡¢×¨ÒµµÄÇå¾²ÔËÓªºÍ¹¥·ÀÍŶÓÊÇÆóÒµÇå¾²½¨Éè¿ÉÒ»Á¬¼à¿ØÔËÓªµÄ½¹µãÈýÒªËØ¡£ÔÚÏÖʵµÄÆóÒµÍŶӽ¨ÉèÖУ¬Ðí¶àÆóÒµµÄÇå¾²ÔËÓªºÍ¹¥·ÀÍŶӶ¼ÊÇÉóºËÒýÈëÇå¾²³§É̵ÄְԱʵÁ¦£¬ÌáÉýÕû¸öÆóÒµµÄÇå¾²¹¥·ÀÄÜÁ¦ºÍʵս»¯ÄÜÁ¦¡£Çå¾²ÖÎÀíÖÆ¶Èϵͳ¡¢Çå¾²ÍŶӶ¼ÊÇÒ»¸öËæÓªÒµÀ©ÕźÍÖð½¥ÍêÉÆµÄÀú³Ì£¬ÐèҪƾ֤ÆóÒµµÄÇå¾²½¨Éè½×¶ÎºÍÇéÐÎÖð³ÌÐòÕû¡£
ÔÚ¶´²ìÍøÂçÇå¾²Ì¬ÊÆºó£¬AG¹«Ë¾¿Æ¼¼ÖÜÈ«ÍÆ½øÖÇ»ÛÇå¾²2.0Õ½ÂÔ£¬×ÊÖúÆóÒµÇå¾²½¨ÉèÉý¼¶£¬Ðû²¼ÒÔÔËӪΪÖÐÐÄ£¬ÖÇÄÜ»¯¡¢È«³¡¾°µÄͳһÇå¾²ÖÎÀíÆ½Ì¨——AG¹«Ë¾ÖÇÄÜÇå¾²ÔËӪƽ̨£¨ISOP£©¡£
AG¹«Ë¾ÖÇÄÜÇå¾²ÔËӪƽ̨£¨ISOP£©ÊÇÒÔ×ʲúΪ½¹µã¡¢Î£º¦Îªµ¼ÏòµÄÇå¾²ÔËÓª½â¾ö¼Æ»®£¬Äܹ»Í¨¹ý¶àÔ´Òì¹¹µÄÈÕÖ¾Êý¾Ý¡¢Á÷Á¿Êý¾ÝÊÕÂ޺ʹóÊý¾ÝÆÊÎö£¬Ê¹Óó¡¾°¹ØÁªÆÊÎö¡¢»úеѧϰ¡¢Òì³£ÐÐΪÆÊÎöµÈÏȽøÊÖÒÕ£¬ÐÖúÆóÒµITÔËάְԱºÍÇå¾²ÆÊÎöÖ°Ô±¿ìËÙ·¢Ã÷×ʲúÃæÁÙµÄÍþвºÍųÈõÐÔ¡£²¢ÇÒÒÔÇ鱨ΪÇý¶¯£¬Õë¶ÔÆóÒµIT×ʲúÇéÐξÙÐÐÈ«·½Î»µÄ¼à¿ØºÍ¸æ¾¯£¬ÐÖúÓû§¾ÙÐÐÇå¾²±Õ»·ÖÎÀí¡£AG¹«Ë¾ÖÇÄÜÇå¾²ÔËӪƽ̨£¨ISOP£©¾ß±¸ÒÔÏÂÌØÕ÷£º
·Ö²ãÒì¹¹´óÊý¾Ý×Ô˳Ӧ½ÓÈ룬½µµÍÖÖÖÖÈÕÖ¾½ÓÈëÊÖÒÕ&ÈËÁ¦±¾Ç®
Õë¶ÔÖݪֲã³ö²»ÇîµÄÊý¾ÝÔ´ÀàÐÍ£¬AG¹«Ë¾¿Æ¼¼Ìá³öÁ˽»»¥Ê½ÈÕÖ¾ÓïÒåÆÊÎöµÄʵÏÖ˼Ð÷£¬°ü¹ÜÁ˶೧¼Ò¡¢¶àÌõÀíÊý¾ÝÃâ²å¼þ¡¢×Ô¶¯ÈáÐÔ½ÓÈ룬´ó·ù½µµÍºóÆÚÖÖÖÖÊý¾Ý½ÓÈëµÄÊÖÒÕ¼°ÈËÁ¦±¾Ç®¡£²»µ«¿ÉʵʱÊÕÂÞ²î±ð³§É̵ÄÇå¾²×°±¸¡¢ÍøÂç×°±¸¡¢Ö÷»ú¡¢²Ù×÷ϵͳÒÔ¼°ÖÖÖÖÓ¦ÓÃϵͳ±¬·¢µÄ¶àÔ´Òì¹¹µÄÈÕÖ¾ÐÅÏ¢£¬»¹Ê¹ÓôóÊý¾ÝÊÖÒÕ£¬ÔÚ²¢·¢ÄÚ´æµÄÄÚ´¦Öóͷ£»úÖÆ·½ÃæÄܹ»´øÀ´Êý±¶ÓÚ½ÓÄÉ´ÅÅÌ»á¼û·½·¨µÄ½â¾ö¼Æ»®£¬½èÖúÀëÏßÅÌËãÒýÇæÔÚСʱ¼¶±ðÄÚ£¬ÊµÏÖ°ÙÒÚÃë¼¶ÅÌÎÊ¡¢°ÙÍòÿÃëÊý¾Ý½ÓÈëÆÊÎö¡£
AG¹«Ë¾ÖÇÄÜÇå¾²ÔËӪƽ̨£¨ISOP£©½ÓÄɸ߿ÉÀ©Õ¹ÐÔµÄ×é¼þ»¯¼Ü¹¹£¬´Óµ×²ãΪģ¿é¿ìËÙ¼ÓÈëµ÷½âÌṩ»ù´¡£¬×é¼þÉè¼Æ×ñÕÕ¸ßÄÚ¾Û¡¢µÍñîºÏÔÔò£¬¶ÔÍâ½Ó¿ÚÎȹ̡£¼Ü¹¹·Ö²ãÉÏ£¬Ë®Æ½ºÍ±ÊÖ±ÀÉìÀ©Õ¹£¬Ô½µ×²ãͨÓÃÐÔԽǿ£¬Ô½ÉϲãÓªÒµÐÔԽǿ¡£Í¬Ê±Ò²Ö§³ÖÂþÑÜʽ¼¯Èº°²ÅÅ£¬¼¶Áª°²ÅÅ¡£

Çå¾²Êý¾ÝÖÇÄÜÆÊÎö£¬ÍêÕû¸´ÅÌÕû¸ö¹¥»÷Àú³Ì£¬ÎªÇå¾²ÊÂÎñµÄ׼ȷÏìÓ¦ÌṩÒÀ¾Ý
ÃæÏò²î±ðÇå¾²ÓªÒµ³¡¾°£¬AG¹«Ë¾¿Æ¼¼¹¹½¨¶àÖÖÖÇÄÜÇå¾²ÆÊÎöÒýÇæ£¬°üÀ¨¶àÔ´Êý¾Ý¹ØÁªÆÊÎöÒýÇæ¡¢¹¥»÷Á´ÆÊÎöÒýÇæ¡¢Çå¾²Ì¬ÊÆÃ÷È·¼°ÍÆÀíÒýÇæ¡¢ÍþвÇ鱨ÆÊÎöÒýÇæ¡¢»úеѧϰÒýÇæ¡¢Óû§ÐÐΪÆÊÎöÒýÇæµÈ¡£¶Ô¹¥»÷ÐÐΪ¡¢Óû§Òì³£ÐÐΪ¾ÙÐÐÁÔ²¶ºÍ×·ËÝ£¬¿ìËÙ¶¨Î»¹¥»÷±³ºóµÄºÚÊÖ¡£
ͨ¹ýÉî¶ÈµÄÍøÂç»á»°¹ØÁªÆÊÎö¡¢Êý¾Ý°ü½âÂëÆÊÎö¡¢ÔغÉÄÚÈÝ»¹ÔÆÊÎö¡¢ÌØÕ÷ÆÊÎöºÍÈÕÖ¾ÆÊÎö£¬¹¥»÷Àú³Ì¿ÉÊÓ»¯£¨¹¥»÷ÌØÕ÷¼°¸ßÁÁ¡¢Á÷Á¿ÉÏÏÂÎļ°»á»°ÈÕÖ¾¡¢Ç鱨ÖÀÖм°À©Õ¹ÊӲ졢¹¥»÷Á´Ä£×Ó¡¢ATT&CK£©£¬¶ÔÍøÂçÇå¾²ÊÂÎñ¾ÙÐо«×¼µÄ¶¨ÐÔÆÊÎö£¬¿ìËÙÌáÈ¡¶àά¶ÈµÄÍøÂçÔªÊý¾Ý¾ÙÐÐÒì³£ÐÐΪ½¨Ä££¬ÎªºóÐøÒì³£Êý¾ÝÍÚ¾ò¡¢ÆÊÎö¡¢È¡Ö¤½¨ÉèÔúʵµÄ»ù´¡¡£
ͨ¹ýUEBAÆÊÎö£¬Íê³ÉÕ˺ÅʧÏݼì²â£¬Ö÷»úʧÏݼì²â£¬Êý¾Ý×ß©¼ì²â£¬ÄÚ²¿Óû§ÀÄÓã¬ÌṩÊÂÎñÊÓ²ìµÄÉÏÏÂÎÄ¡£Í¨¹ý¿ÉÊÓ»¯Íþвá÷ÁÔÄÜÁ¦£¬ÁýÕÖIP¡¢×ʲú¡¢MD5¼°URLµÄÏßË÷ʽá÷ÁÔÄÜÁ¦£¬²¢ÄÚÖù¥»÷Õß¡¢¹¥»÷·¾¶¡¢¹¥»÷Ä¿µÄ¡¢¹¥»÷ÀàÐ͵ȡ£


¸ßЧµÄÇ鱨¹ØÁªÆÊÎö£¬Ëõ¶ÌÓ¦¶ÔÐÂÉúÍþвʱ¼ä
AG¹«Ë¾ÖÇÄÜÇå¾²ÔËӪƽ̨½«ÍâµØ¸æ¾¯Êý¾Ý¡¢ÍøÂç×ʲúÊý¾Ý¡¢Îó²îÊý¾ÝÓëAG¹«Ë¾ÍþвÇ鱨Êý¾Ýƾ֤¶à¸öά¶È¾ÙÐйØÁªÆÊÎö£¬ÊµÊ±¸ÐÖª×ʲúµÄÍþвºÍųÈõÐÔ£¬Í¨¹ýƽ̨Çå¾²¹æÔòµÄɸѡºÍ¹ýÂË×îÖÕÐγÉ©¶·Ð§Ó¦£¬°ü¹Ü¸æ¾¯µÄÔ½·¢¾«×¼ºÍÓÐÓ㬲¢¶´²ìеÄÍþв¶¯Ïò¡£

×Ô¶¯»¯Çå¾²±àÅÅ£¬ÌáÉýÔËάЧÂÊ£¬Ëõ¶ÌÏìӦʱ¼ä
ͨ¹ý¿ÉÊÓ»¯±àÅŽ«ÈË¡¢Çå¾²ÊÖÒÕ¡¢Á÷³Ì¾ÙÐÐÉî¶ÈÈںϣ»Í¨¹ýPlaybook¾ç±¾´®²¢Áª¹¹½¨Çå¾²ÊÂÎñ´¦Öóͷ£µÄÊÂÇéÁ÷£¬×Ô¶¯»¯´¥·¢²î±ðÇå¾²×°±¸Ö´ÐÐÏìÓ¦Ðж¯¡£»ùÓÚ¶ÔÇå¾²ÊÂÎñÉÏÏÂÎÄÓиüÖÜÈ«¡¢¶Ëµ½¶ËµÄÃ÷È·£¬ÓÐÖúÓÚ½«ÖØ´óµÄÊÂÎñÏìÓ¦Àú³ÌºÍʹÃüת»»ÎªÒ»Öµġ¢¿ÉÖØ¸´µÄ¡¢¿É»³±§µÄºÍÓÐÓõÄÊÂÇéÁ÷£¬±ä±»¶¯Ó¦¼±ÏìӦΪ×Ô¶¯»¯Ò»Á¬ÏìÓ¦¡£Í¨¹ý¸ß¼¶ÆÊÎöºÍ¹¤µ¥Á÷תϵͳ£¬×Ô¶¯»¯ÆÊÎöÍþвºÍÏìÓ¦´¦Öóͷ££¬¹¥»÷Ô´Í·Ò»¼üÃë·â£¬ÌáÉý¿Í»§Çå¾²ÔËÓªÕûÌåЧÂÊ£¬Ëõ¶ÌÔËάÏìӦʱ¼ä¡£

ÍþÐ²Ì¬ÊÆ¸ÐÖªÖÜÈ«·ºÆð£¬ÈýÖØÊӽǣ¬ÖÎÀíÂ䵨
AG¹«Ë¾ÖÇÄÜÇå¾²ÔËÓªÆ½Ì¨Ì¬ÊÆ¸ÐÖª¿ÉÒÔÕë¶ÔÕûÌ广ģ»òÄ³Ò»ÌØ×¼Ê±¼äÓëÇéÐξÙÐÐÒòËØÃ÷È·ÓëÆÊÎö£¬×îÖÕÐγÉÀúÊ·µÄÕûÌåÌ¬ÊÆÆÊÎöÒÔ¼°¶ÔδÀ´¶ÌÆÚµÄÕ¹Íû¡£Í¨¹ý×ÛºÏÌ¬ÊÆ¡¢ÍþÐ²Ì¬ÊÆ¡¢ÔËάÏìÓ¦¡¢Å³ÈõÌ¬ÊÆºÍÇéÐθÐÖªµÈÌ¬ÊÆ¾ÙÐжàά¶ÈÆÊÎö£¬Äܹ»¶´²ìÆóÒµÄÚ²¿ÕûÌåÇ徲״̬£¬²¢Í¨¹ýÁ¿»¯µÄÆÀÅÐÖ¸±êÖ±¹ÛµÄÃ÷È·Ä¿½ñÌ¬ÊÆÇéÐΣ¬×ÊÖú¸ß²ãÖÎÀíÕßÕÆÎÕÆóÒµÈ«ÍøÇ徲״̬£¬×ÊÖúÖвãÖÎÀíÕßÂ䵨Çå¾²ÖÎÀíºÍÊÖÒÕϵͳ£¬×ÊÖúÔËάְԱ¾«×¼¹¥»÷·¢Ã÷£¬¼õÇáÔËάÊÂÇéÁ¿£¬Ìá¸ßÊÂÇéЧÂÊ¡£

ÈÚºÏÇå¾²ÔËÓª·þÎñ£¬¼õÇáÇå¾²ÔËÓª¼ç¸º
AG¹«Ë¾¿Æ¼¼´Ë´Î½«Çå¾²ÔËÓª·þÎñÈÚÈëµ½ÖÇÄÜÇå¾²ÔËÓª½â¾ö¼Æ»®ÖУ¬È«ÔËÓª·þÎñÊǽÓÄÉÒ»Ì廯¼¯³ÉµÄ·½·¨ÎªÆóÒµÌṩ¶Ëµ½¶ËµÄ·þÎñ¡£½èÖúÕâÖÖеķþÎñģʽ£¬ÆóÒµ¿ÉÒÔ¹æ±ÜÐÅÏ¢Çå¾²½¨ÉèÏîĿְԱ¡¢ÊÖÒÕ¡¢Á÷³ÌºÍÖÎÀíµÄΣº¦£¬ÓÐÓÃ×èֹͶ×ÊÆÌÕÅ¡£ÁíÍâÒ»·½Ã棬ÆóÒµÎÞÐèΪÇå¾²ÔËӪͶÈë´ó×Ú¾«Éñ¾ÙÐÐÍýÏë¡¢Éè¼Æ¡¢°²ÅźÍÔËά£¬¿É´ó·ù¶È½µµÍÇå¾²ÔËÓª´øÀ´µÄ¼ç¸º£¬Ê¹ÆóÒµ¿ÉÒÔ¼¯ÖÐ×ÊÔ´ºÍ¾«ÉñÔÙ×ÔÓÐÓªÒµÉÏ´´Á¢¼ÛÖµ¡£´Ó°²ÅŽǶȣ¬MDRÖ§³ÖÔÆ¶ËÇ徲ר¼ÒÌṩԶ³Ì·þÎñ£¬Ò²Ö§³ÖÍâµØÇ徲ר¼ÒÌṩפ³¡·þÎñ£¬»òÕßÁ½ÕßµÄ×éºÏ£¬ÎÞаÀû±ã£¬Àû±ãÖÖÖÖʹÓó¡¾°¡£
Ëæ×Å“»¥ÁªÍø+”µÄÖÜÈ«ÍÆ½ø£¬ÐÅÏ¢ÊÖÒÕÔÚ¹ú¼ÒÉç»á¾¼Ã½¨ÉèÖеÄÓ¦ÓÃÒ²Ô½À´Ô½ÆÕ±é£¬ÐÂÐ͵ÄÍøÂçÇå¾²ÍþвҲԽ·¢Í»³ö£¬¹Å°åÒÔ“·À»¤”ΪÖ÷µÄÇ徲ϵͳ½«ÃæÁÙ¼«´óÌôÕ½¡£Î´À´ÍøÂçÇå¾²·ÀÓùϵͳ½«Ô½·¢¿´ÖØÍøÂçÇå¾²µÄ¼à²âºÍÏìÓ¦ÄÜÁ¦£¬³ä·ÖʹÓÃÍøÂçÈ«Á÷Á¿¡¢´óÊý¾ÝÆÊÎö¼°Õ¹ÍûÊÖÒÕ£¬´ó·ùÌá¸ßÇå¾²ÊÂÎñ¼à²âÔ¤¾¯ºÍ¿ìËÙÏìÓ¦ÄÜÁ¦£¬Ó¦¶Ô´ó×Úδ֪Çå¾²Íþв¡£
×÷ΪӪҵ¡¢³¡¾°ºÍÊý¾ÝÈýÇý¶¯µÄ×Ô˳ӦÇå¾²×ÛºÏ¹Ü¿ØÆ½Ì¨£¬AG¹«Ë¾ÖÇÄÜÇå¾²ÔËӪƽ̨£¨ISOP£©½«ÔÌìÖ°É¢µÄÖÖÖÖÇå¾²ÐÅÏ¢ÓèÒÔÕûºÏÌáÁ¶£¬²»µ«Ê¹ÔËάЧÂÊ´ó·ù¶ÈµÄÌá¸ß£¬²¢ÇÒʹÔËάְԱµÄÇå¾²ÆÊÎöÊÓ½ÇÔÚ¹ã¶ÈºÍÉî¶È·½Ãæ»ñµÃÖÜÈ«µÄÍ»ÆÆ£¬½ø¶øÍƶ¯ÁËÒÔÈËΪÇå¾²ÔËÓªÖ÷ÌåÏòÒÔÆ½Ì¨ÎªÇå¾²ÔËÓªÖ÷ÌåµÄÇå¾²ÔËӪ˼Ð÷¾ÙÐÐÔ¾±ä£¬¿ÉÖð²½½µµÍÔËάְԱÔÚÇå¾²ÔËÓªÖеÄͶÈë±ÈÖØ£¬×îºéÁ÷ƽµÄʵÏÖÖÇÄÜ»¯µÄÇå¾²×ÔÔËÓªÖÎÀíÉú̬ϵͳ¡£

AG¹«Ë¾ÔÆ







